登录
注册
回到首页
AI
搜索
发现报告
发现数据
发现专题
研选报告
定制报告
VIP
权益
发现大使
发现一下
行业研究
公司研究
宏观策略
财报
招股书
会议纪要
seedance2.0
低空经济
DeepSeek
AIGC
大模型
行业研究
INDUSTRY
公司研究
COMPANY
宏观策略
STRATEGY
会议纪要
MINUTES
财报
ANNUALS
招股书
PROSPECTUS
期货研究
FUTURES
金工量化
QUANT
豆类期货日报:供需面压力仍存 期价预期震荡偏弱
2019-03-06
侯芝芳
方中中期期货
上***
6页
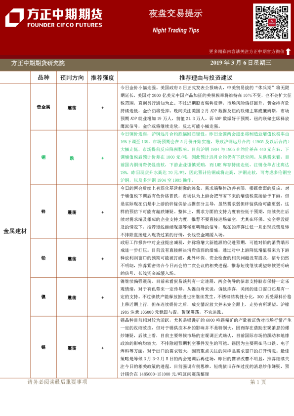
夜盘交易提示
2019-03-06
方中中期期货
佛***
6页
镍期货日报:镍价脱离低位
2019-03-06
杨莉娜
方中中期期货
啥***
5页
苹果期货日报
2019-03-06
侯芝芳
方中中期期货
张***
5页
橡胶每日报告:沪胶缩量震荡下行
2019-03-06
张向军
方中中期期货
九***
3页
期权市场全景数据报告:50ETF冲高回落,深度虚值认购期权成交大增
2019-03-05
牛秋乐、彭博
方中中期期货
.***
15页
原油、沥青日报:俄罗斯计划加强减产力度 油价涨跌互现
2019-03-05
隋晓影、张子策
方中中期期货
后***
9页
甲醇期货日报:甲醇上方承压
2019-03-05
夏聪聪
方中中期期货
缠***
8页
期权市场分析报告:50ETF短期恐回调,卖出认购期权
2019-03-05
彭博、牛秋乐
方中中期期货
立***
8页
甲醇期货日报:甲醇走势偏强 重心积极攀升
2019-03-05
夏聪聪
方中中期期货
简***
8页
上一页
1
...
23
24
25
26
27
...
1000
下一页
热门搜索
在线教育
房地产
钢铁
新能源汽车
物流
小米
瑞幸咖啡
医疗器械
换一批
主要行业
换一批
信息技术
金融
医药生物
电子设备
机械设备
建筑建材
基础化工
食品饮料
文化传媒
特色标签
深度研究
非券商报告
英译中
主要机构
换一批