登录
注册
回到首页
AI
搜索
发现报告
发现数据
发现专题
研选报告
定制报告
VIP
权益
发现大使
发现一下
行业研究
公司研究
宏观策略
财报
招股书
会议纪要
Token
低空经济
十五五
AIGC
大模型
行业研究
INDUSTRY
公司研究
COMPANY
宏观策略
STRATEGY
会议纪要
MINUTES
财报
ANNUALS
招股书
PROSPECTUS
期货研究
FUTURES
金工量化
QUANT
橡胶每日报告:沪胶震荡整理
2018-10-23
张向军
方中中期期货
偏***
3页
镍期货日报:镍价延续震荡走势
2018-10-23
杨莉娜
方中中期期货
℡***
3页
期权市场全景数据报告:50ETF止跌反弹,期权成交量破300万手
2018-10-22
牛秋乐、彭博
方中中期期货
上***
14页
期权市场策略日报
2018-10-22
牛秋乐、彭博
方中中期期货
啥***
9页
股指期货日报:市场信心恢复,股指大幅反弹
2018-10-22
李彦森
方中中期期货
持***
9页
国债期货分析报告:宏观经济数据弱于预期 国债期货阶段走强
2018-10-22
牛秋乐
方中中期期货
℡***
9页
豆类期货周报:出口销售不佳压制外盘 国内粕油继续窄幅波动
2018-10-22
侯芝芳
方中中期期货
在***
8页
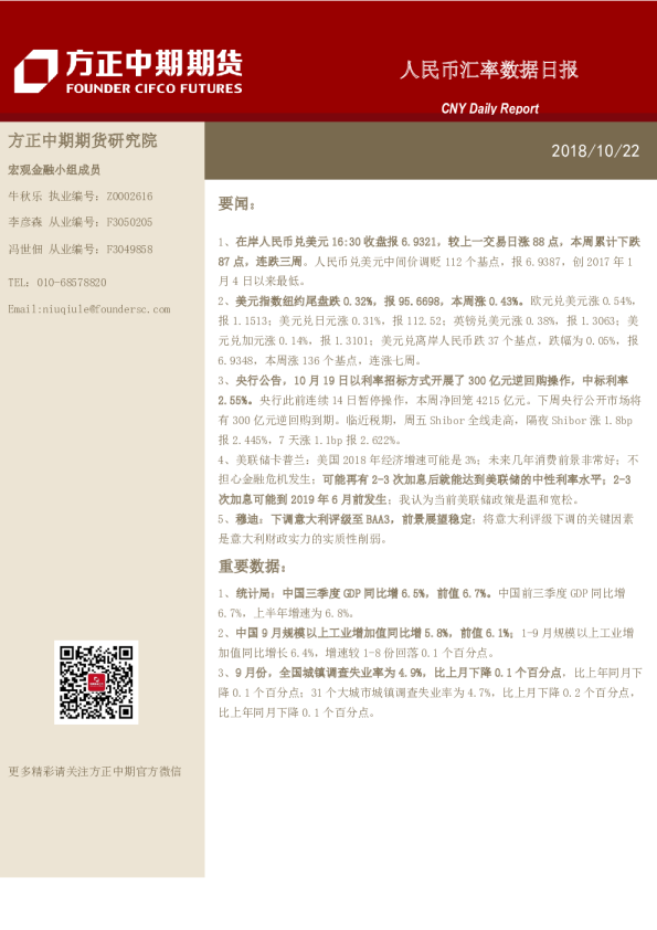
人民币汇率数据日报
2018-10-22
牛秋乐、李彦森、冯世佃
方中中期期货
✾***
7页
甲醇期货日报:企业出货承压 甲醇冲高回落
2018-10-22
夏聪聪
方中中期期货
晚***
7页
棉花&棉纱期货日报:郑棉震荡下行 关注下方15000一线
2018-10-22
霍雅文
方中中期期货
小***
6页
上一页
1
...
186
187
188
189
190
...
1000
下一页
热门搜索
在线教育
房地产
钢铁
新能源汽车
物流
小米
瑞幸咖啡
医疗器械
换一批
主要行业
换一批
信息技术
金融
医药生物
电子设备
机械设备
建筑建材
基础化工
食品饮料
文化传媒
特色标签
深度研究
非券商报告
英译中
主要机构
换一批