登录
注册
回到首页
AI
搜索
发现报告
发现数据
发现专题
研选报告
定制报告
VIP
权益
发现大使
发现一下
行业研究
公司研究
宏观策略
财报
招股书
会议纪要
seedance2.0
低空经济
DeepSeek
AIGC
大模型
行业研究
INDUSTRY
公司研究
COMPANY
宏观策略
STRATEGY
会议纪要
MINUTES
财报
ANNUALS
招股书
PROSPECTUS
期货研究
FUTURES
金工量化
QUANT
每日套利提示
2015-08-13
郑钦龙
新世纪期货
最***
1页
PP、PE策略日报:反弹接近尾声,横盘整理概率大
2015-08-12
王志芬
新世纪期货
自***
3页
白糖日评:关注整数点支撑
2015-08-12
蓝官李庆
新世纪期货
上***
2页
每日套利提示
2015-08-12
郑钦龙
新世纪期货
巡***
1页
新世纪期货国债期货日评
2015-08-11
周之云
新世纪期货
学***
6页
橡胶日评:橡胶下跌空间有限
2015-08-11
陈英
新世纪期货
石***
3页
PP、PE策略日报:进入反弹节奏中
2015-08-11
王志芬
新世纪期货
℡***
3页
每日套利提示
2015-08-11
郑钦龙
新世纪期货
更***
1页
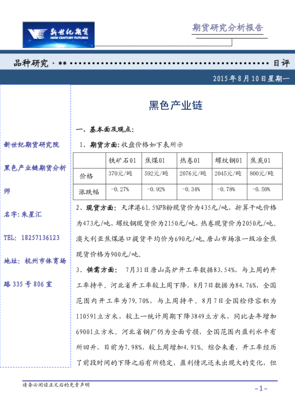
新世纪期货黑色产业链日评
2015-08-10
朱星汇
新世纪期货
在***
10页
新世纪期货国债期货日评
2015-08-10
周之云
新世纪期货
***
5页
上一页
1
...
301
302
303
304
305
...
394
下一页
热门搜索
在线教育
房地产
钢铁
新能源汽车
物流
小米
瑞幸咖啡
医疗器械
换一批
主要行业
换一批
信息技术
金融
医药生物
电子设备
机械设备
建筑建材
基础化工
食品饮料
文化传媒
特色标签
深度研究
非券商报告
英译中
主要机构
换一批