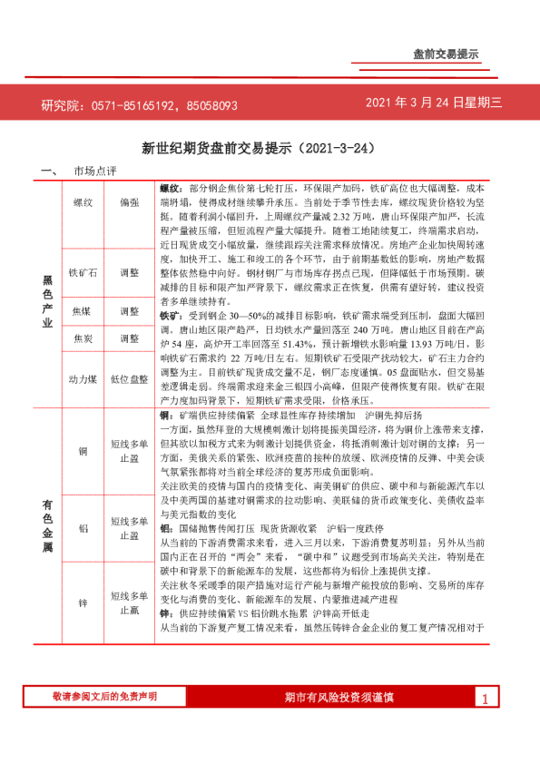
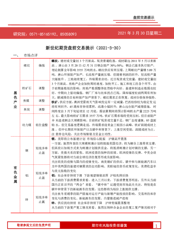
登录
注册
回到首页
AI
搜索
发现报告
发现数据
发现专题
研选报告
定制报告
VIP
权益
发现大使
发现一下
行业研究
公司研究
宏观策略
财报
招股书
会议纪要
稀土
低空经济
DeepSeek
AIGC
智能驾驶
大模型
行业研究
INDUSTRY
公司研究
COMPANY
宏观策略
STRATEGY
会议纪要
MINUTES
财报
ANNUALS
招股书
PROSPECTUS
期货研究
FUTURES
金工量化
QUANT
盘前交易提示
2020-12-03
新世纪期货
如***
7页
盘前交易提示
2020-12-02
投资咨询部
新世纪期货
秋***
8页
盘前交易提示
2020-12-01
新世纪期货
啥***
6页
油脂油料季报:12月油脂油料市场展望:油脂低库存包装油备货旺季临近,粕需求持续好转
2020-11-30
农产品组
新世纪期货
孙***
11页
十二月棉花市场展望:平衡即将打破,棉价何去何从
2020-11-30
农产品组
新世纪期货
℡***
10页
金融板块月报:12月金融市场展望-权益区间震荡,国债依旧偏弱
2020-11-30
新世纪期货
秋***
10页
螺纹月报:12月螺纹市场展望:需求韧性去库放缓 期螺上方高度有限
2020-11-30
黑色产业链组
新世纪期货
为***
9页
12月乙二醇市场展望:港口持续阶段性去库,风险因子增加
2020-11-30
能源化工组
新世纪期货
.***
6页
盘前交易提示
2020-11-30
新世纪期货
喵***
6页
盘前交易提示
2020-11-27
新世纪期货
✾***
6页
上一页
1
...
203
204
205
206
207
...
384
下一页
热门搜索
在线教育
房地产
钢铁
新能源汽车
物流
小米
瑞幸咖啡
医疗器械
换一批
主要行业
换一批
信息技术
金融
医药生物
电子设备
机械设备
建筑建材
基础化工
食品饮料
文化传媒
特色标签
深度研究
非券商报告
英译中
主要机构
换一批