登录
注册
回到首页
AI
搜索
发现报告
发现数据
发现专题
研选报告
定制报告
VIP
权益
发现大使
发现一下
行业研究
公司研究
宏观策略
财报
招股书
会议纪要
Token
低空经济
十五五
AIGC
大模型
行业研究
INDUSTRY
公司研究
COMPANY
宏观策略
STRATEGY
会议纪要
MINUTES
财报
ANNUALS
招股书
PROSPECTUS
期货研究
FUTURES
金工量化
QUANT
铁矿石周报:铁水维持高位,短期支撑仍存
2024-07-01
韩倞
国投期货
,
8页
煤焦钢周报:市场情绪好转,煤焦钢企稳反弹
2024-07-01
何建辉
国投期货
善***
8页
大类资产运行周报:政策不确定性增加,大类资产波动加大
2024-07-01
丁沛舟
国投期货
J***
8页
油脂油料基差月差利润
2024-07-01
吴小明、董甜甜
国投期货
王***
8页
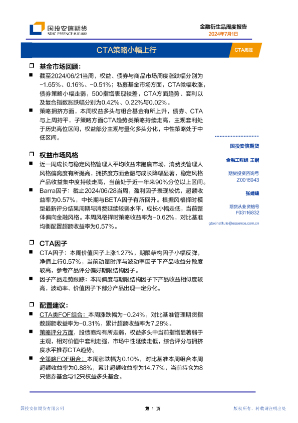
CTA周报:CTA策略小幅上行
2024-07-01
王锴、张婧婕
国投期货
S***
7页
甲醇/尿素周报:甲醇港口快速累库 尿素追肥周期推迟
2024-07-01
庞春艳、王雪忆
国投期货
J***
7页
国债期货周报:国债期货波动放大
2024-07-01
朱赫
国投期货
Z***
7页
油脂油料库存压榨周报
2024-07-01
吴小明、董甜甜
国投期货
罗***
6页
豆粕周报:豆粕跟随美豆,等待夏季高点,择机反弹沽空思路对待
2024-07-01
吴小明
国投期货
f***
5页
集运指数(欧线)日报
2024-07-01
高明宇、李海群
国投期货
记***
4页
上一页
1
...
736
737
738
739
740
...
1000
下一页
热门搜索
在线教育
房地产
钢铁
新能源汽车
物流
小米
瑞幸咖啡
医疗器械
换一批
主要行业
换一批
信息技术
金融
医药生物
电子设备
机械设备
建筑建材
基础化工
食品饮料
文化传媒
特色标签
深度研究
非券商报告
英译中
主要机构
换一批