登录
注册
回到首页
AI
搜索
发现报告
发现数据
发现专题
研选报告
定制报告
VIP
权益
发现大使
发现一下
行业研究
公司研究
宏观策略
财报
招股书
会议纪要
Token
低空经济
十五五
AIGC
大模型
行业研究
INDUSTRY
公司研究
COMPANY
宏观策略
STRATEGY
会议纪要
MINUTES
财报
ANNUALS
招股书
PROSPECTUS
期货研究
FUTURES
金工量化
QUANT
甲醇尿素纯苯苯乙烯日报
2024-10-18
中粮期货
李***
5页
养殖日报
2024-10-18
中粮期货
睿***
5页
玉米日报
2024-10-18
中粮期货
杨***
4页
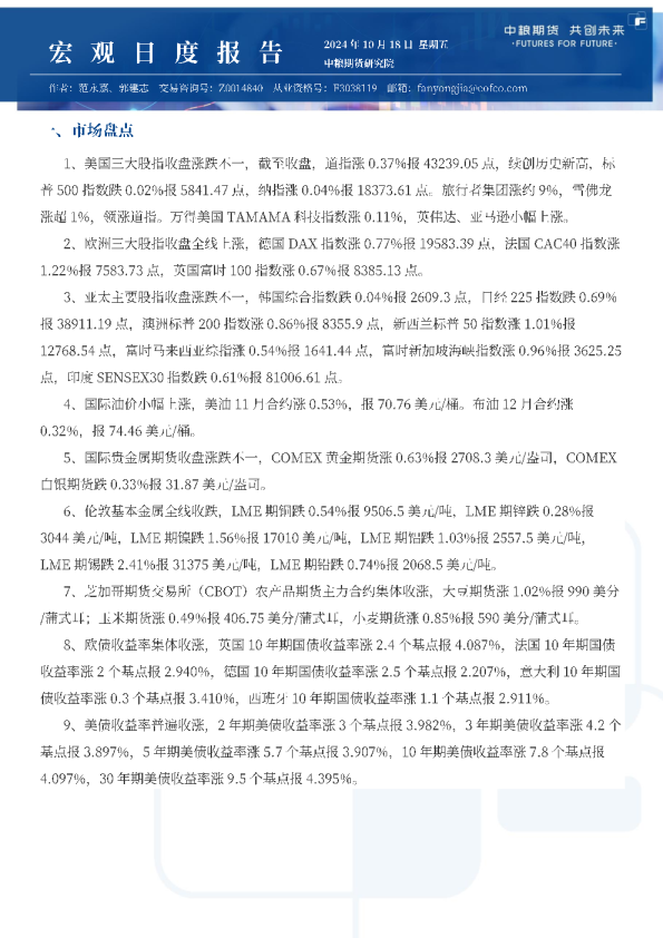
宏观日报
2024-10-18
中粮期货
高***
4页
原油日报
2024-10-18
中粮期货
尊***
4页
油脂油料每日追踪
2024-10-18
中粮期货
淘***
4页
【市场聚焦】如何看美国大选的关键时刻
2024-10-18
中粮期货
王***
3页
如何看美国大选的关键时刻
2024-10-18
中粮期货
S***
2页
【势赢交易】10月18政策发力全面企稳
2024-10-18
中粮期货
惊***
1页
【一周市场概述】10月18日
2024-10-18
中粮期货
郭***
1页
上一页
1
...
367
368
369
370
371
...
1000
下一页
热门搜索
在线教育
房地产
钢铁
新能源汽车
物流
小米
瑞幸咖啡
医疗器械
换一批
主要行业
换一批
信息技术
金融
医药生物
电子设备
机械设备
建筑建材
基础化工
食品饮料
文化传媒
特色标签
深度研究
非券商报告
英译中
主要机构
换一批