登录
注册
回到首页
AI
搜索
发现报告
发现数据
发现专题
研选报告
定制报告
VIP
权益
发现大使
发现一下
行业研究
公司研究
宏观策略
财报
招股书
会议纪要
seedance2.0
低空经济
DeepSeek
AIGC
大模型
行业研究
INDUSTRY
公司研究
COMPANY
宏观策略
STRATEGY
会议纪要
MINUTES
财报
ANNUALS
招股书
PROSPECTUS
期货研究
FUTURES
金工量化
QUANT
上海中期期货今日尾盘研发观点
2018-07-25
上海中期期货
野***
7页
上海中期期货午间评述
2018-07-25
上海中期期货
有***
2页
今日早盘研发观点
2018-07-24
研发团队
上海中期期货
娇***
7页
午间评述
2018-07-24
研发团队
上海中期期货
立***
2页
上海中期期货期货市场一周投资策略
2018-07-23
王舟懿、黄慧雯、何立弘、闫星月
上海中期期货
南***
11页
今日早盘研发观点
2018-07-23
黄慧雯、何立弘、韦凤琴
上海中期期货
李***
7页
上海中期期货午间评述
2018-07-20
上海中期期货
梦***
2页
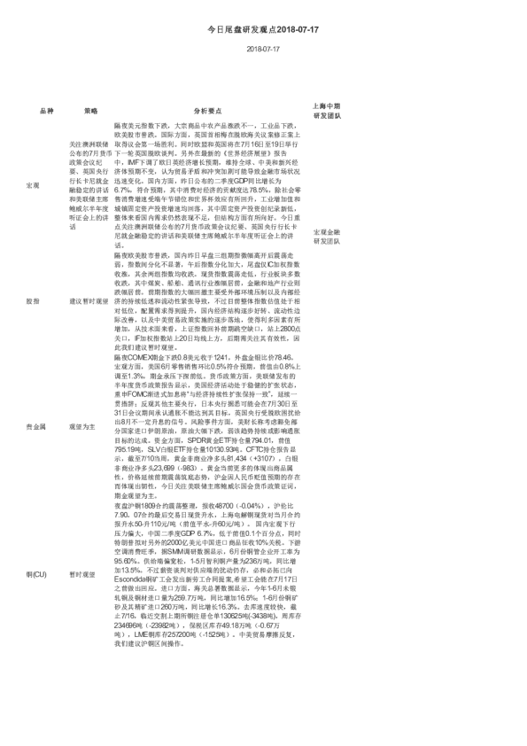
今日尾盘研发观点
2018-07-17
研发团队
上海中期期货
李***
7页
午间评述
2018-07-17
上海中期期货
陈***
2页
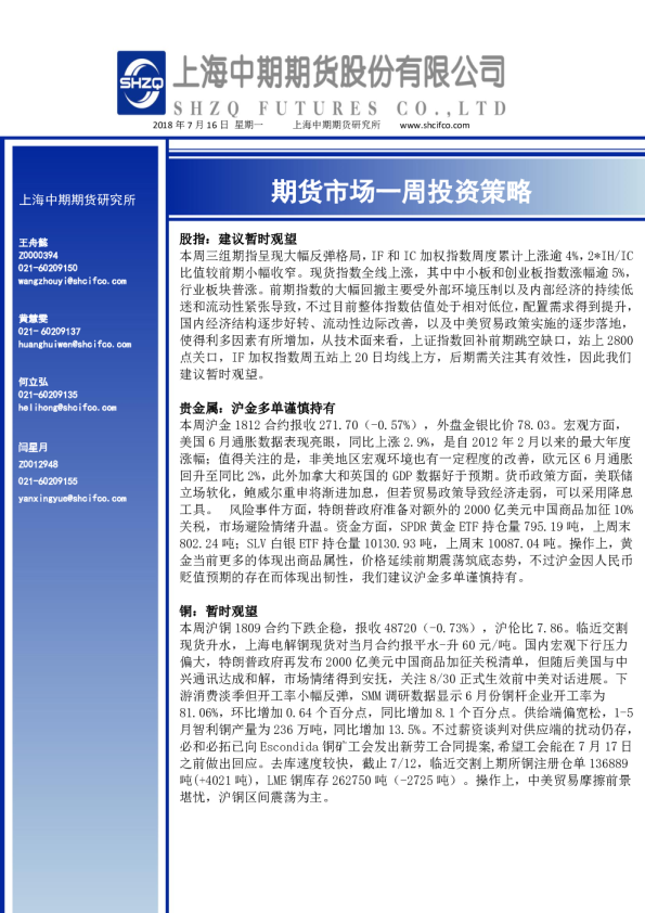
期货市场一周投资策略
2018-07-16
王舟懿、黄慧雯、何立弘、闫星月
上海中期期货
足***
11页
上一页
1
...
96
97
98
99
100
...
603
下一页
热门搜索
在线教育
房地产
钢铁
新能源汽车
物流
小米
瑞幸咖啡
医疗器械
换一批
主要行业
换一批
信息技术
金融
医药生物
电子设备
机械设备
建筑建材
基础化工
食品饮料
文化传媒
特色标签
深度研究
非券商报告
英译中
主要机构
换一批