您的浏览器禁用了JavaScript(一种计算机语言,用以实现您与网页的交互),请解除该禁用,或者联系我们。2025Q1中国旅游消费趋势洞察报告 - 研选报告 - 发现报告
预览页

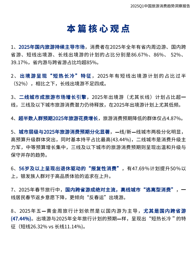
2025Q1中国旅游消费趋势洞察报告

环球旅讯 | 休闲服务 | 共41页 | 2025-04-14
¥29.90
预览图-1预览图-2预览图-3预览图-4预览图-5预览图-6预览图-7预览图-8预览图-9
环球旅讯
环球旅讯

报告数 13

我们是全球领先的旅游商业和科技内容平台,致力于以独立的态度,关注影响旅游业发展的新趋势、新模式和新科技,经过18年的发展,环球旅讯的业务如今已覆盖了内容、会议、展览、营销服务等领域,并在不断延伸。