您的浏览器禁用了JavaScript(一种计算机语言,用以实现您与网页的交互),请解除该禁用,或者联系我们。新能源汽车产业发展趋势和企业布局 - 研选报告 - 发现报告
预览页

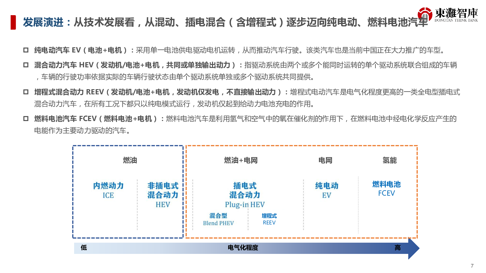
新能源汽车产业发展趋势和企业布局

东滩智库 | 交运设备 | 共59页 | 2022-08-24
¥328.00
预览图-1预览图-2预览图-3预览图-4预览图-5预览图-6预览图-7预览图-8预览图-9预览图-10
东滩智库
东滩智库

报告数 63

上海东滩智库创建于2002年,18年来涉足中国80多个城市,完成500多个咨询实战案例,已形成“策划-规划-招商-运营”全产业链服务能力,在产业园区、新型城镇和健康文旅三大领域积累了丰富的专业知识、咨询经验和产业资源。