您的浏览器禁用了JavaScript(一种计算机语言,用以实现您与网页的交互),请解除该禁用,或者联系我们。精密结构件企业产品、模式服务等创策略研究报告 - 研选报告 - 发现报告
预览页

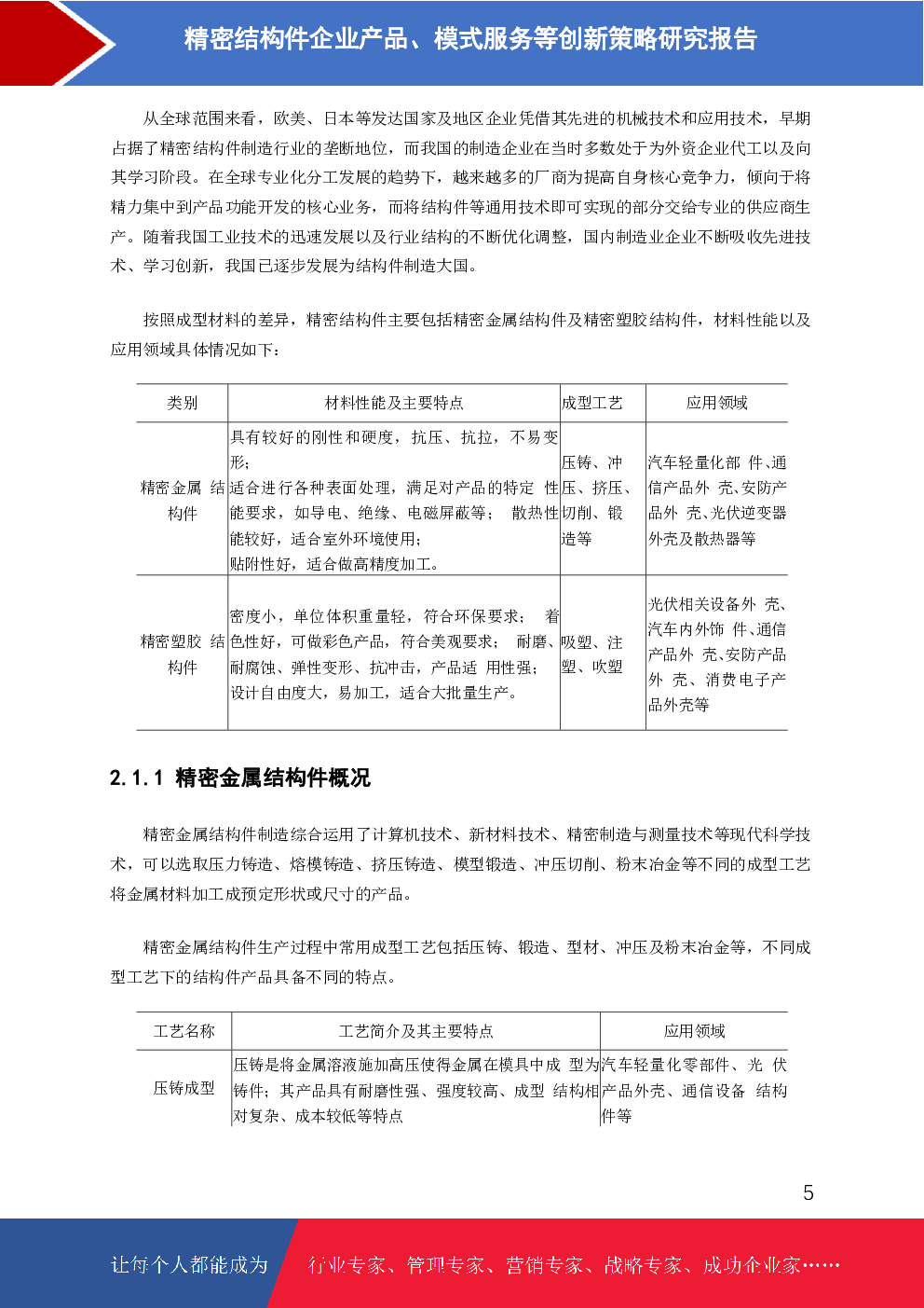
精密结构件企业产品、模式服务等创策略研究报告

盛世华研 | 轻工制造 | 共62页 | 2023-11-11
¥38.00
预览图-1预览图-2预览图-3预览图-4预览图-5预览图-6预览图-7预览图-8预览图-9预览图-10
盛世华研
盛世华研

报告数 4834274

深圳市盛世华研企业管理有限公司成立于2008年,致力于为各行业提供最全最新的深度研究报告,提供客观、理性、简便的决策参考,提供降低投资风险,提高投资收益的有效工具。依托于各行业协会、政府机构独特的资源优势,已成为机械电子、电力家电、能源矿产、钢铁冶金、服装纺织、食品烟酒、医药保健、石油化工、建筑房产、建材家具、轻工纸业、出版传媒、交通物流、IT通讯、零售服务等行业信息咨询、市场研究的专业服务机构。