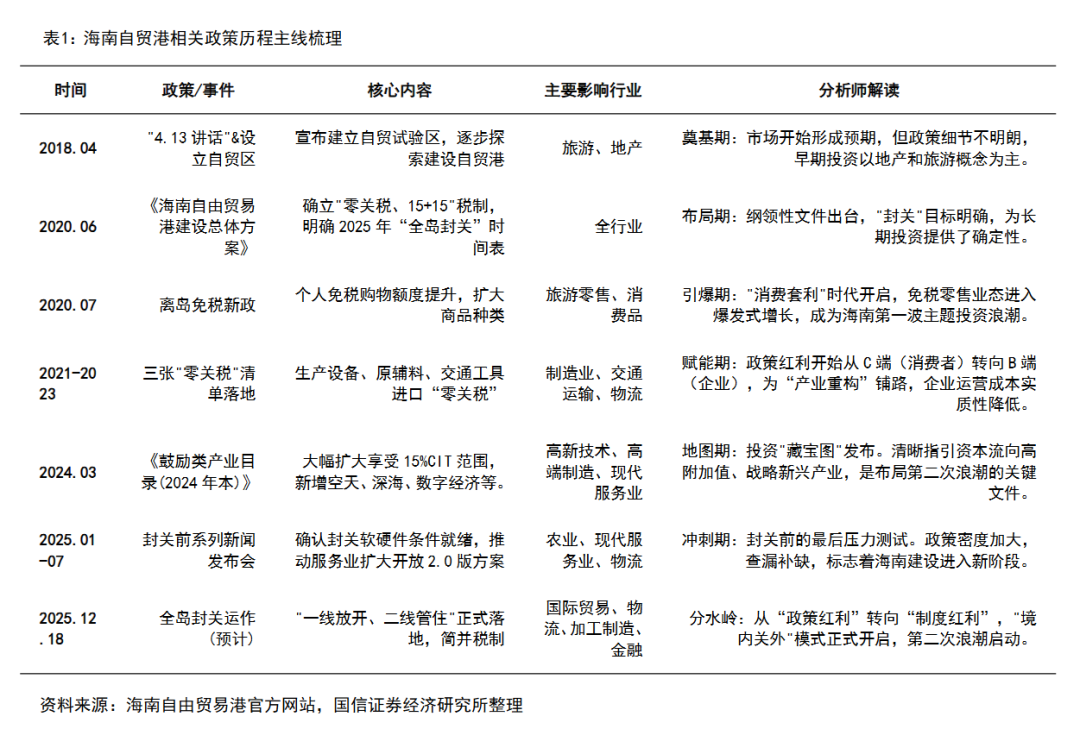
12月18日,海南自贸港迈入全岛封关运作新阶段。消息一出引发广泛关注,不少人会疑惑,封关是不是要封岛?以后去海南旅游和购物还方便吗?海南自贸港全岛封关是什么意思?有哪些核心政策?政策对企业和投资又有何影响?整理了多篇报告内容,今天我们就一起来了解一下。公众号私信1218领取相关报告~海南自贸港的建设是一次根本性的制度重构。2020年6月发布的《海南自由贸易港建设总体方案》是指导海南建设的重要文件,明确了海南的战略定位是成为中国面向太平洋和印度洋的重要对外开放门户。方案确立了分阶段的建设目标,即到2025年实现“全岛封关运作”,到2035年实现更高水平的自由贸易港制度。其中,2025年的“全岛封关运作”是整个蓝图中最关键、最具标志性的节点工程。封关是海关领域的专业术语,并不是封岛的意思,而是指将海南岛全岛建成一个海关监管特殊区域,实施以“‘一线’放开、‘二线’管住、岛内自由”为基本特征的自由化便利化政策制度。“一线”放开,就是将海南自贸港与我国关境外其他国家和地区之间作为“一线”,实施一系列自由便利进出举措,“零关税”是其最大特征。“二线”管住是将海南自贸港与内地之间作为“二线”,针对“一线”放开的内容实施精准化、安全化的管理措施,确保与国内大市场的有序衔接。岛内自由则强调在海南自贸港内部 ,资金、货物、人员等要素实现相对自由流通,形成高效便捷的境内开放环境。如果说“封关”是制度框架,那么“15+15+零关税”就是吸引资本和人才的基石。这一组合拳构成了海南在全球范围内极具竞争力的税制优势。税制改革的方向是“零关税、低税率、简税制”。“零关税”指对实行“一线”管理的货物,除征税目录和禁限清单内商品外,免征进口关税、进口环节增值税和消费税。全岛封关前,海南自由贸易港已出台实施了原辅料、交通工具及游艇、自用生产设备等3项进口“零关税”政策。
- 显著提高的“零关税”商品覆盖面。全岛封关后,“零关税”商品范围将由目前的1900个税目扩大至约6600个税目,约占全部商品税目的74%,比封关前提高了近53个百分点。
- 明显扩大的享惠主体。全岛封关后,享惠主体将基本覆盖全岛有实际进口需求的各类企事业单位及民办非企业单位等。
-
进一步放宽的政策限制条件。全岛封关后,进口“零关税”商品及其加工制成品不再局限于企业自用,可以在享惠主体间自由流通,免于补缴进口税收。
“低税率”指对注册在海南自贸港并实质性运营的鼓励类企业,减按15%征收企业所得税。对在海南自贸港工作的高端人才和紧缺人才,其个人所得税实际税负超过15%的部分予以免征。“简税制”指在全岛封关运作的同时,将增值税、消费税、车辆购置税、城市维护建设税及教育费附加等税费进行简并,启动仅在商品零售环节征收的销售税制度。封关运作将推动离岛免税政策进一步优化,在商品品类、购物限额、消费体验等方面实现新突破。10月17日,财政部等主管部委联合发布《关于调整海南离岛旅客免税购物政策的公告》,进一步扩大政策效应,支持海南自由贸易港建设。本次调整围绕“扩品类、广覆盖”两大方向展开,具体内容包括:
- 扩大免税商品范围:优化后的离岛免税商品由45大类提高至47大类;
- 纳入国产商品:新增6类国产商品享受退(免)税销售;
- 扩大享惠人群:将离岛且离境旅客明确纳入政策享惠主体;
-
便利岛民消费:允许一年内有离岛记录的岛民不限次购买“即购即提”商品。
总的来说,封关是进一步扩大开放,封关后海南与国际的联系将更加便捷,这对于加快吸引全球优质要素集聚,促进海南自贸港高质量发展具有重要意义。下图的“三变”和“三不变”就可以回答开头大家的疑问。海南自贸港封关运作政策的实施,会对企业产生多重影响。在成本层面,封关政策通过“零关税”政策、加工增值内销免关税等措施,显著降低了企业的进口原材料和通关成本,尤其是对于依赖进口原材料的高端制造和生物医药企业而言,成本下降幅度尤为明显。同时,多功能自由贸易账户(EF账户)的设立,进一步便利了企业的跨境资金流动,降低了资金运作成本,提升了企业的国际竞争力。企业在享受成本下降的同时,也面临着合规要求的提升。封关后,海南自贸港对企业的监管更加严格,尤其是在货物进出、资金流动、数据跨境等方面,企业需要建立更为完善的合规体系,以确保业务操作符合政策要求。此外,内外资企业在海南自贸港的竞争合作格局也发生了变化,政策红利吸引了大量外资企业入驻,本土企业需要在提升自身实力的同时,积极寻求与外资企业的合作机会,共同开拓市场。海南自贸港封关政策的实施,为资本市场带来了新的投资主线。政策直接受益领域成为资本追逐的热点。随着“零关税”政策、加工增值免关税等措施的落地,旅游业、现代服务业、高新技术产业、热带特色高效农业这四大主导产业将迎来发展黄金期。封关运作之后,更有利于聚集全球要素、配置全球资源、促进产业发展。
- 空天产业:依托文昌航天发射场,重点关注商业航天发射服务、卫星数据应用,以及受益于“零关税”航材的飞机维修(MRO)产业。
- 海洋产业:发挥海南的独特地理优势,关注深远海养殖装备、海洋信息服务和海洋资源勘探技术。
- 绿色能源:契合国家“双碳”目标,重点关注海上风电技术、新型储能以及氢能、LNG的储运和交易应用。
- 数字经济:关注跨境数据流动服务、数据资产交易、元宇宙和数字创意产业。
- 医疗健康:从治疗拓展到高端体检、康养、以及生物医药CRO等研发服务。
- 国际教育与会展:吸引国际知名高校设立分校,以及承办大型国际会议和展览,将商 务和教育流量转化为新的旅游增长点。
-
文化贸易:利用“零关税”和“封关”后的保税展示,发展国际艺术品的拍卖、展示和交易。
此外,封关后海南将成为一个史无前例的“加工基地”和“物流枢纽”。其商业模式的优越性体现在“复合优势”:企业可以从东盟零关税(“一线放开”)进口原材料,在海南的产业园区内(享受15%所得税)进行加工制造,只要满足加工增值要求,产品即可免关税进入广阔的内地市场(“二线管住”)。这一模式对任何希望整合亚洲供应链并服务中国大市场的企业都具有巨大吸引力,重点领域逻辑如下:
- 港口与机场运营:作为货物进出“一线”和“二线”的物理门户,其吞吐量将迎来长期且稳定的结构性增长。
- 保税仓储与物流:“零关税”进口商品的存储、分拨、转运等配套服务需求将激增。
- 加工组装制造:能够充分利用“加工增值”政策的行业,特别是《鼓励目录》中提及的食品深加工、生物医药、电子产品组装等。
-
国际贸易与航运服务:包括航运金融、保险、仲裁、船舶管理等高附加值服务业,这是海南对标中国香港、新加坡的重要领域。
随着海南全岛封关运作的正式启航,一个更加开放、便利、充满机遇的自由贸易港正从蓝图走向现实。对游客和消费者而言,这里是购物天堂与度假胜地的升级;对企业与投资者而言,这里是成本洼地、创新高地和流量汇聚的战略枢纽。海南将成为面向世界的“中国窗口”。
:host { all: initial; -webkit-text-size-adjust: inherit; }
发现报告商业局
发现报告旗下传递新经济商业知识的阵地。
我们需要先了解这个世界,才能思考,或创造。
