11月5日,小鹏发布的全新一代人形机器人IRON震撼登场,它采用仿生“骨骼—肌肉—皮肤”一体化设计,外观与运动姿态高度拟人,具备仿人脊椎、灵巧双手与动态双肩结构,新增的脚尖自由度更是让机器人走出了轻柔的猫步。 11月6日,2025特斯拉股东大会上宣布Optimus V3版本将于2026年量产,不仅更像人,还会具备更强的自我判断与任务执行能力。 今年被业内普遍视为“量产元年”,如今的人形机器人发展到哪一步了?产业链上哪些零部件更有机会?梳理了多篇报告内容,我们一起来看看。公众号回复1113领取相关报告,也可以点击下方小程序查看相关专题全面了解机器人产业~ 近年来,人形机器人作为人工智能与高端制造深度融合的前沿领域,正迎来技术突破与产业化加速的关键时期。国产人形机器人在政策支持、技术进步和资本助力的多重推动下,产业化进程显著加速,2025年有望成为量产元年。目前国内入局人型机器人领域的玩家主要有车企、初创企业、科技巨头三类:
- 车企具备成熟的硬件制造经验与产业链整合能力,智能驾驶与人形机器人在底层技术架构上的共性也为车企跨界人形机器人提供了技术复用与供应链协同。
- 初创企业团队大多为机器人领域资深从业人员,技术积累深厚。初创企业机制灵活,可以有效激励团队,保持产品的快速迭代。
-
科技企业数据基础较好,原先已布局的大模型优势明显,在机器人领域关注软件高于关注硬件。
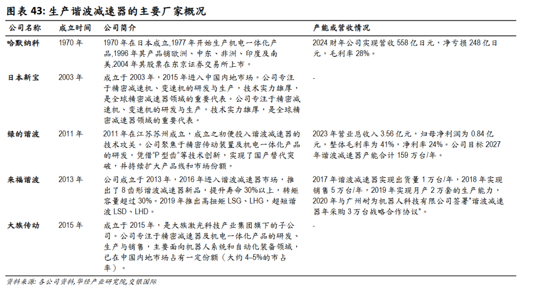
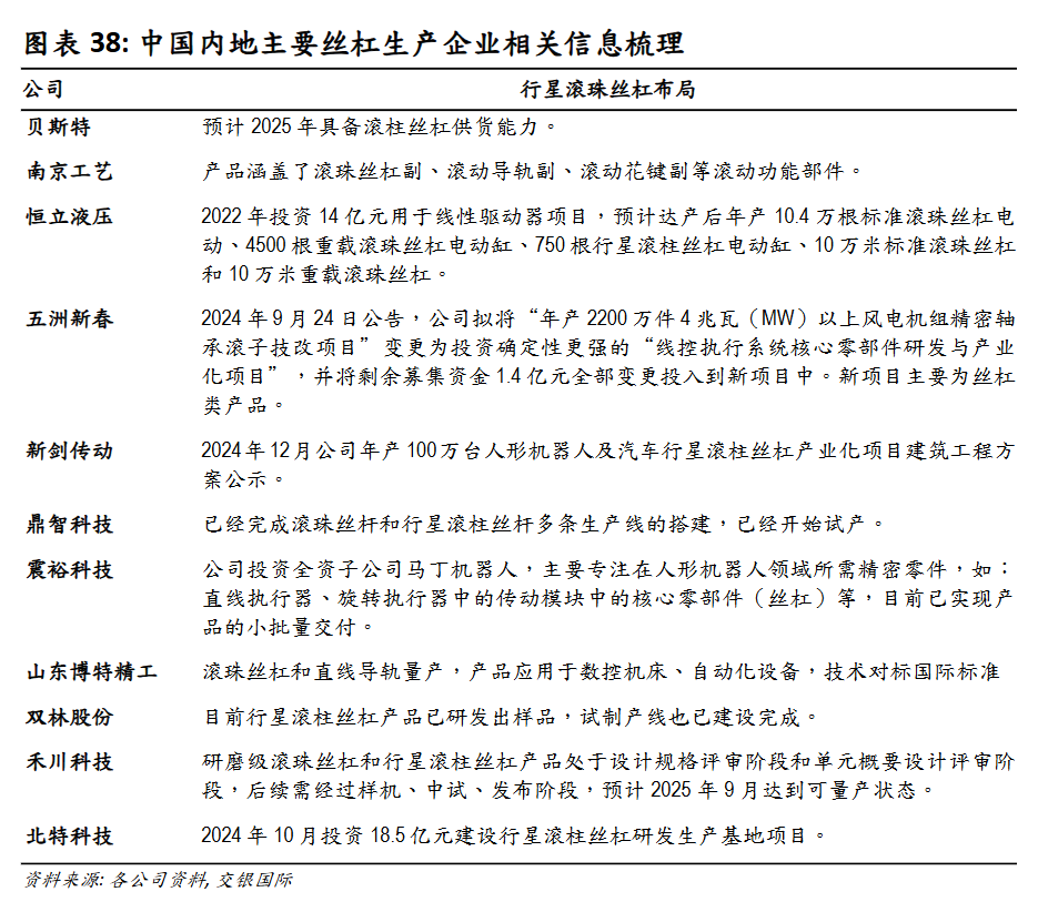
从商业化进程来看,车企凭借量产能力与工业场景资源领跑,预计2025年实现小规模量产;初创公司通过高性价比产品和细分场景突破,已完成小批量交付并持续扩大产能;而科技企业虽未推出自有产品,但通过大模型、算力输出与生态合作进行技术赋能,为未来消费级应用奠定基础,形成分层竞争、协同推进的产业化格局。放眼海外,人形机器人产业化加速,迈向量产新纪元。技术路线呈现仿生模拟与功能学习双轨并行格局:日本侧重形态仿生与服务应用,而美国引领功能学习与复杂环境操作产业化,欧洲多国则多元化创新。美国人形机器人公司处于全球领先地位,特斯拉Optimus研发进展迅速,软件与硬件端同步突破。2026年将看到Optimus V3量产,待机器人实现规模化生产后,每台成本有望控制在2万美元以内。其他如Figure、Agility、1X等明星初创公司进化不断加速,英伟达、谷歌等科技巨头则通过自研、投资与合作多路径切入赛道,推动生态成熟。 人形机器人的制造可以分为“大脑”(感知、决策、人机交互)、“小脑”(运动控制)及本体三个方面。其中“大脑”发展要求通过大模型应用,使得人形机器人能够进行复杂任务的规划和环境理解,“小脑”则能影响机器人的即时反应和控制能力,使机器人在没有外部控制情况下根据传感器输入迅速做出反应。而本体制造主要包括旋转执行器、线性执行器、灵巧手、感知系统、电池、皮肤等。本体制造量产是机器人商业化的前提,而量产落地建立在零部件成本降低的基础上。综合考量各零部件的价值量占比、技术难度以及国产化进度,可以重点关注行星滚柱丝杠、六维力传感器、谐波减速器和空心杯电机等核心零部件。丝杠是一种将旋转运动转化为直线运动的机械传动装置,由螺杆和螺母组成,广泛应用于人形机器人的关节驱动系统(如线性执行器)。其核心作用是提供高精度、高负载的直线位移控制,直接影响机器人的运动灵活性、稳定性和负载能力。 行星滚柱丝杠具有高负载、耐冲击、体积小、高速等优点,但由于加工难度大,加工设备高度依赖进口。2023年中国内地行星滚柱市场外资占85%,而中国内地企业占比仅为15%。市场集中度较高,CR5在80%以上,目前生产滚柱丝杠并参与市场竞争的厂家主要有: GSA(瑞士)、 伊维莱(瑞典)、Rollvis(瑞士)、力士乐(德国)、CMC(美国)、南京工艺(中国)、济宁博特(中国)、优仕特(中国台湾)。近年来,南京工艺、博特精工、五洲新春等企业开始布局行星滚柱丝杠,随着量产能力提升,预计国产占比有提升空间。为模仿人类,让机器人在力触觉反馈方面有稳步提升,人形机器人需精准测量关节受力情况,为此,前沿厂商开始在手腕、脚腕、足底或手部搭载六维力传感器,让人形机器人有着类比人的感觉器官。 六维力传感器是机器人赛道中成本较高的部件之一,盈利能力强。六维力传感器高端产品以国外企业为主,其技术优势体现在高性能材料、定制化应变计、精密加工工艺以及算法上。市场集中度较高,TOP10厂商共占据接近70%的份额;外资品牌仍然占据主导,但份额已持续下降,从2020年的80.9%下降至2023年的67.9%。随着中国内地厂商的技术不断进步,技术差距缩小,以及中国内地品牌的性价比优势,中国内地品牌的市场份额有望取得进一步提升。根据不同的构造和传动方式,减速器可分为行星减速器、谐波减速器和RV减速器。行星减速器结构简单且传动效率高,其常被用于机器人中对精度要求低的部分身体旋转关节。谐波减速器传动精度高,重量和体积小,运转平稳、传动比大,主要用于人形机器人轻负载部位,如小臂、腕部、灵巧手等。 全球谐波减速器市场较为集中,日本哈默纳科和日本新宝企业技术水平处于行业领先地位。中国内地谐波齿轮传动技术发展相对较晚,通过技术攻关、生产工艺的改进,研发出的产品在性能和稳定性等方面已能够达到国际先进水平,打破了国外的技术垄断,绿的谐波率先实现了谐波减速器的产业化和规模化,同时也涌现了来福、大族等优质厂商。2023年,绿的谐波、来福、同川和大族市占率合计达37%。电机是驱动机器人的各个关节进行运动的核心部件,在机器人系统中的作用包括提供所需的驱动力,以及通过控制电机转速和扭矩来实现机器人运动的精确调节。空心杯电机的转子没有铁芯,采用的是绕制在空心杯状结构上的铜线。这种设计使得空心杯电机能够在较小体积下提供较高的功率密度。空心杯电机在灵巧手中使用。 中国内地企业进入空心杯行业较晚,目前参与该产品市场的企业都以小批量出货为主,量产能力有待提升。2023年Maxon 、Faulhaber和Portescap占据了中国内地空心杯电机市场79%的份额,内地企业中鸣志电器是空心杯龙头,2023年在中国内地空心杯市场市场份额为5%,其通过收购美国Lin Engineering 和瑞士Technosoft Motion AG获得了空心杯电机的领先技术。未来,随着小鹏IRON、特斯拉Optimus等产品的陆续量产,人形机器人将走进工厂、商场与家庭,成为改变生产生活方式的重要力量。人形机器人将迎来历史性发展机遇,有望接力智能汽车,成为下一个万亿级赛道。
:host { all: initial; -webkit-text-size-adjust: inherit; }
发现报告商业局
发现报告旗下传递新经济商业知识的阵地。
我们需要先了解这个世界,才能思考,或创造。
