登录
注册
回到首页
AI
搜索
发现报告
发现数据
发现专题
研选报告
定制报告
VIP
权益
发现大使
发现一下
行业研究
公司研究
宏观策略
财报
招股书
会议纪要
稀土
低空经济
DeepSeek
AIGC
智能驾驶
大模型
当前位置:首页
/
其他报告
/
报告详情
早评:(黄金)感恩节COMEX黄金正常开市,提前休市,消息面清淡
2015-11-26
李晓杰
招金期货
改***
你可能感兴趣
早评:(黄金) 美国哥伦布日假期COMEX黄金正常开市,上周美元走软推动贵金属反弹
招金期货
2015-10-12
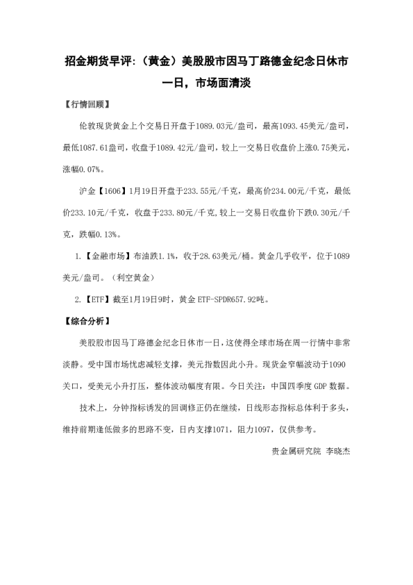
黄金早评:美股股市因马丁路德金纪念日休市一日,市场面清淡
招金期货
2016-01-19
黄金早评:消息面清淡 黄金走势缓慢
招金期货
2015-04-22
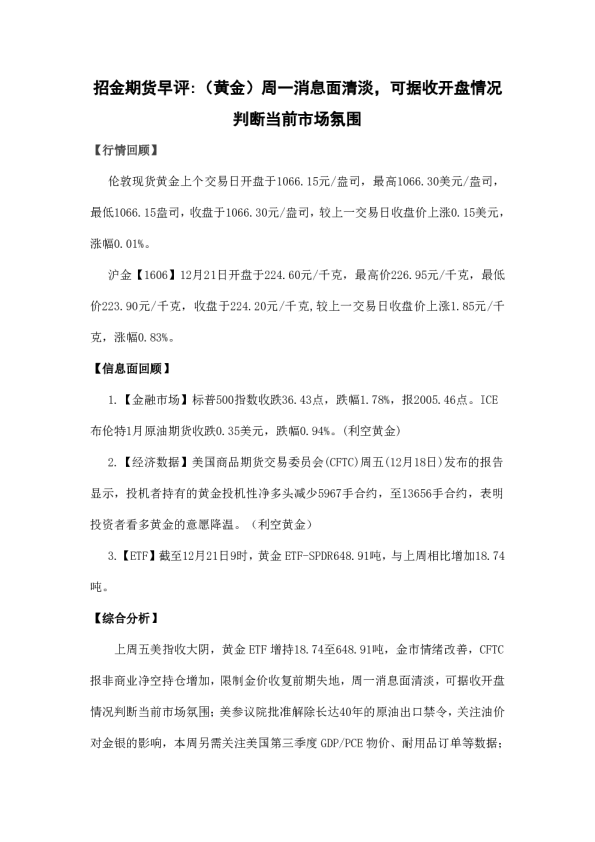
早评:(黄金)周一消息面清淡,可据收开盘情况判断当前市场氛围
招金期货
2015-12-21
白银早评:感恩节美国休市 白银窄幅震荡
美尔雅期货
2015-11-26