登录
注册
回到首页
AI
搜索
发现报告
发现数据
发现专题
研选报告
定制报告
VIP
权益
发现大使
发现一下
行业研究
公司研究
宏观策略
财报
招股书
会议纪要
稀土
低空经济
DeepSeek
AIGC
智能驾驶
大模型
当前位置:首页
/
其他报告
/
报告详情
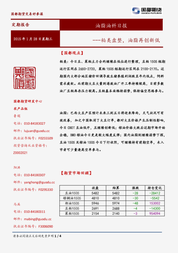
油脂油料日报:粕类油脂再创新低
2015-11-19
阳洪
国都期货
李***
你可能感兴趣
油脂油料日报:粕类再创新低 油脂冲高回落
国都期货
2015-11-23
油脂油料日报:粕类油脂再创新低
国都期货
2015-06-15
油脂油料日报:需求乏力 粕类再创新低
国都期货
2015-10-21
油脂油料日报:粕类盘整,油脂再创新低
国都期货
2015-01-29
油脂油料周报:菜籽类继续走坚,豆油再创新低
国信期货
2019-03-24