登录
注册
回到首页
AI
搜索
发现报告
发现数据
发现专题
研选报告
定制报告
VIP
权益
发现大使
发现一下
行业研究
公司研究
宏观策略
财报
招股书
会议纪要
中央经济工作会议
低空经济
DeepSeek
AIGC
大模型
当前位置:首页
/
宏观策略
/
报告详情
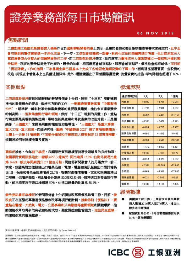
证券业务部每日市场简讯
2015-11-06
工银亚洲
无***
你可能感兴趣
证券业务部每日市场简讯
工银亚洲
2016-01-21
证券业务部每日市场简讯
工银亚洲
2016-07-26
证券业务部每日市场简讯
工银亚洲
2016-10-25
工银亚洲证券业务部每日市场简讯
工商银行
2018-01-05
证券业务部每日市场简讯
工银亚洲
2016-01-05