登录
注册
回到首页
AI
搜索
发现报告
发现数据
发现专题
研选报告
定制报告
VIP
权益
发现大使
发现一下
行业研究
公司研究
宏观策略
财报
招股书
会议纪要
seedance2.0
低空经济
DeepSeek
AIGC
大模型
当前位置:首页
/
其他报告
/
报告详情
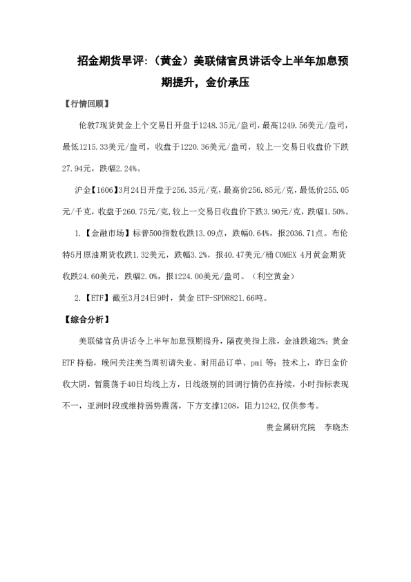
早评:(黄金)美联储10月决议令多头信心受重挫,未令黄金反弹
2015-10-30
李晓杰
招金期货
梦***
你可能感兴趣
早评:(黄金)美联储决议周黄金多头风险有增无减
招金期货
2016-04-26
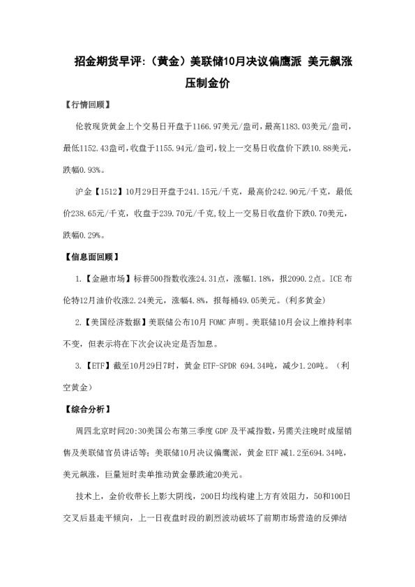
早评:(黄金)美联储10月决议偏鹰派 美元飙涨压制金价
招金期货
2015-10-29
早评:(黄金)关注周四凌晨美联储利率决议
招金期货
2016-03-16
早评:(黄金)美联储多位官员偏向鹰派言论令-加息预期再起 黄金下跌
招金期货
2015-09-23
早评:(黄金)美联储决议前市场保持谨慎
招金期货
2015-09-15