登录
注册
回到首页
AI
搜索
发现报告
发现数据
发现专题
研选报告
定制报告
VIP
权益
发现大使
发现一下
行业研究
公司研究
宏观策略
财报
招股书
会议纪要
中央经济工作会议
低空经济
DeepSeek
AIGC
智能驾驶
大模型
当前位置:首页
/
其他报告
/
报告详情
黄金日评:Fed政策声明意外鹰派 黄金下探两周低位
2015-10-29
兴业投资
花***
你可能感兴趣
黄金日评:Fed鹰派加息持续发酵 黄金刷新三周低位
兴业投资
2017-06-16
黄金日评:利空因素叠加 黄金下探两周低位
兴业投资
2016-07-15
黄金日评:FED官员鹰派声不断 黄金1210一线或不保
兴业投资
2016-11-21
黄金日评:FED鹰派预期落空 美元急挫黄金大涨
兴业投资
2016-03-17
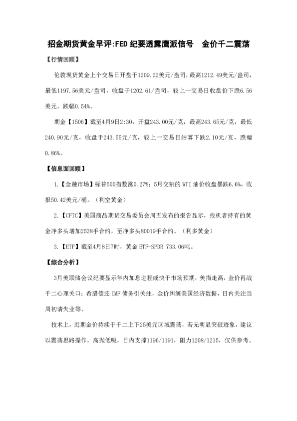
黄金早评:FED纪要透露鹰派信号 金价千二震荡
招金期货
2015-04-09