登录
注册
回到首页
AI
搜索
发现报告
发现数据
发现专题
研选报告
定制报告
VIP
权益
发现大使
发现一下
行业研究
公司研究
宏观策略
财报
招股书
会议纪要
稀土
低空经济
DeepSeek
AIGC
智能驾驶
大模型
当前位置:首页
/
其他报告
/
报告详情
聚丙烯期货日报:现货价格弱势整理 PP上行压力增大
2015-10-14
李家文、王骏
方中中期期货
佛***
你可能感兴趣
聚丙烯期货日报:现货价格弱势整理,PP上行压力增大
方正期货
2015-10-15
聚丙烯期货日报:现货价格弱势整理 PP期价或震荡走弱
方中中期期货
2015-10-16
聚丙烯去库压力增大 价格弱势整理
瑞达期货
2019-10-10
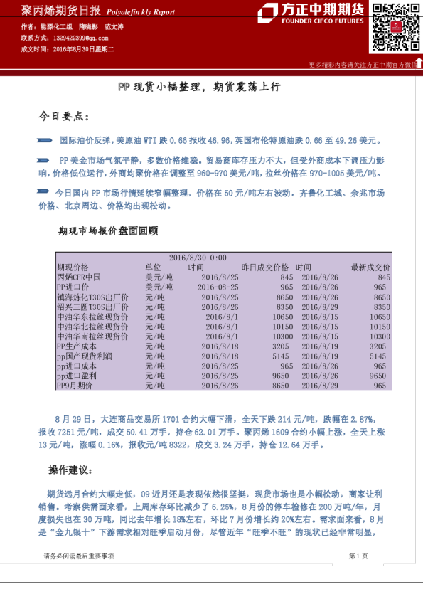
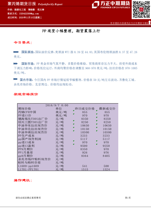
聚丙烯期货日报:PP现货小幅整理,期货震荡上行
方中中期期货
2016-09-07
聚丙烯日报:PP现货小幅整理,期货震荡上行
方正中期期货
2016-08-30