登录
注册
回到首页
AI
搜索
发现报告
发现数据
发现专题
研选报告
定制报告
VIP
权益
发现大使
发现一下
行业研究
公司研究
宏观策略
财报
招股书
会议纪要
中央经济工作会议
低空经济
DeepSeek
AIGC
智能驾驶
大模型
当前位置:首页
/
其他报告
/
报告详情
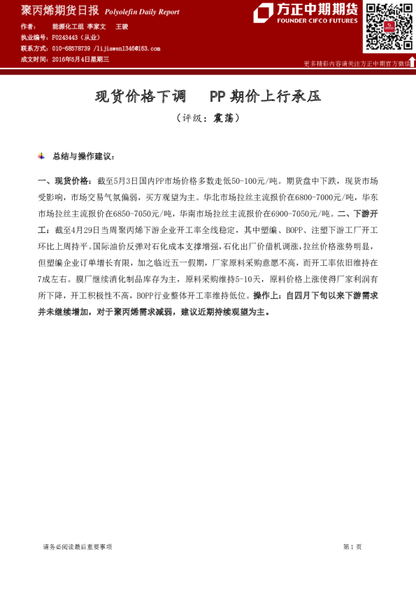
聚丙烯期货日报:PP出厂价格下调 期价弱势下行
2015-09-29
李家文、王骏
方中中期期货
后***
你可能感兴趣
聚丙烯期货日报:出厂价格继续下调,PP期价低位徘徊
方正期货
2015-10-27
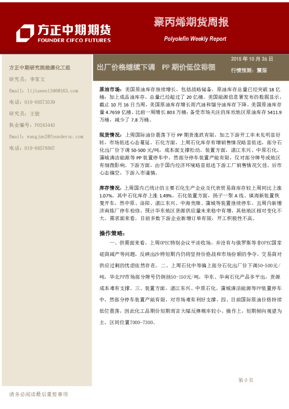
聚丙烯期货周报:出厂价格继续下调 PP期价低位徘徊
方中中期期货
2015-10-26
聚丙烯期货日报:现货价持续弱势,PP期价震荡下行
方正期货
2015-10-21
聚丙烯期货日报:现货价持续弱势 PP期价震荡下行
方中中期期货
2015-10-20
聚丙烯期货日报:现货价格继续下调,PP期价上行承压
方正中期期货
2016-05-10