登录
注册
回到首页
AI
搜索
发现报告
发现数据
发现专题
研选报告
定制报告
VIP
权益
发现大使
发现一下
行业研究
公司研究
宏观策略
财报
招股书
会议纪要
海南封关
低空经济
DeepSeek
AIGC
大模型
当前位置:首页
/
其他报告
/
报告详情
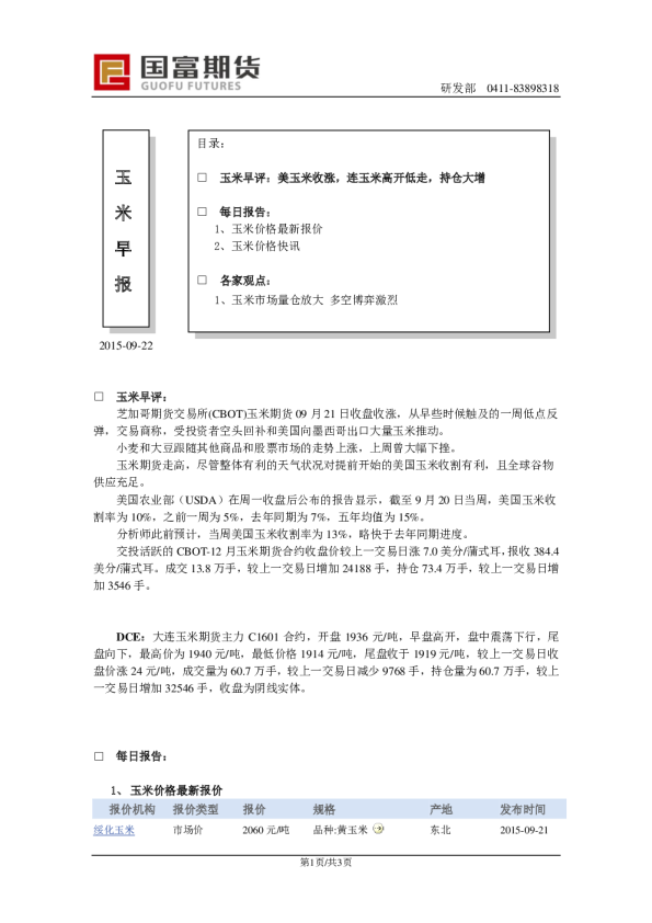
玉米早报
2015-09-22
研发部
国富期货
能***
你可能感兴趣
玉米生猪早报
格林大华期货
2023-08-01
玉米期货早报
大越期货
2023-07-18
玉米生猪早报
格林大华期货
2023-07-21
玉米生猪早报
格林大华期货
2023-08-24
玉米期货早报
大越期货
2023-07-27