登录
注册
回到首页
AI
搜索
发现报告
发现数据
发现专题
研选报告
定制报告
VIP
权益
发现大使
发现一下
行业研究
公司研究
宏观策略
财报
招股书
会议纪要
稀土
低空经济
DeepSeek
AIGC
智能驾驶
大模型
当前位置:首页
/
其他报告
/
报告详情
黄金早评:超级周来袭 油价暴跌拖累金价下行
2015-08-04
招金期货
市***
你可能感兴趣
早评:(黄金)超级周来袭,等待周四欧洲央行会议
招金期货
2015-11-30
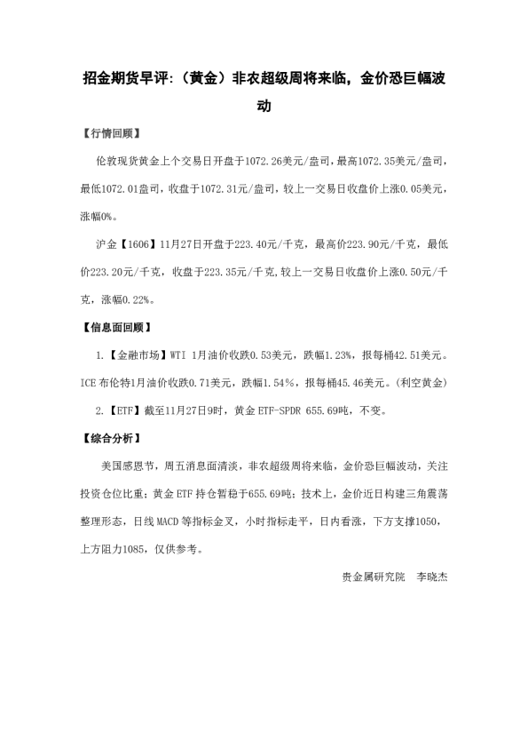
早评:(黄金)非农超级周将来临,金价恐巨幅波动
招金期货
2015-11-27
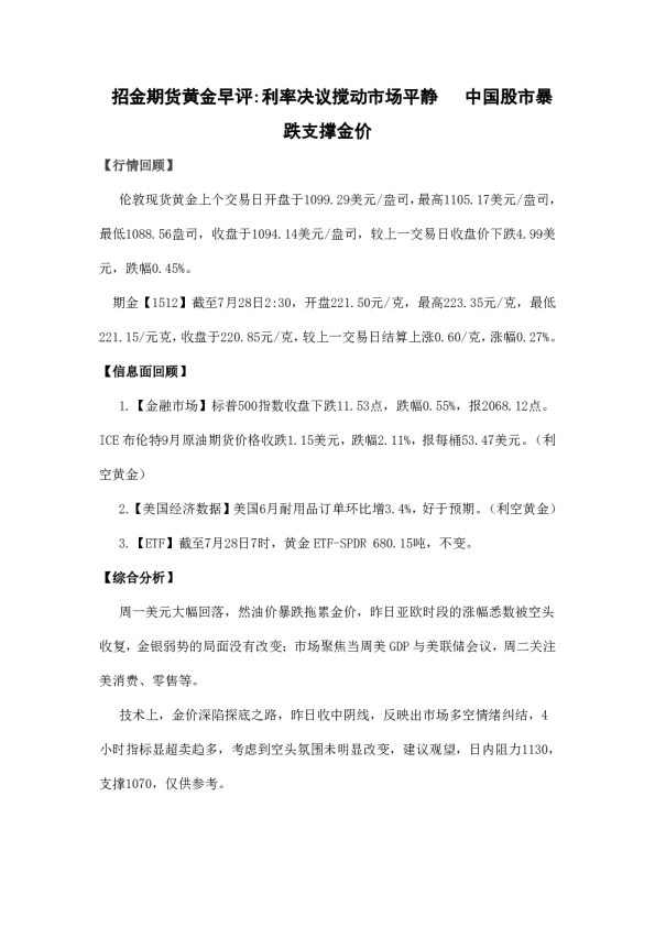
黄金早评:利率决议搅动市场平静 中国股市暴跌支撑金价
招金期货
2015-07-28
早评:(黄金)中国股市暴跌,市场风险厌恶情绪再度上升,金价冲击1120
招金期货
2016-01-27
(黄金)油价回落拖累商品,金价受挫下行
招金期货
2016-03-09