登录
注册
回到首页
AI
搜索
发现报告
发现数据
发现专题
研选报告
定制报告
VIP
权益
发现大使
发现一下
行业研究
公司研究
宏观策略
财报
招股书
会议纪要
中央经济工作会议
低空经济
DeepSeek
AIGC
智能驾驶
大模型
当前位置:首页
/
其他报告
/
报告详情
油脂油料日报:再度进入天气市 油粕上行
2015-07-22
阳洪、戴红艳
国都期货
自***
你可能感兴趣
油脂油料产业链半年度分析报告:低库存与天气市纠结,油粕高位震荡延续
化石能源
大有期货
2021-07-08
油脂油料周报:天气炒作减弱 油粕比震荡上行
国信期货
2020-08-02
油脂油料周报:中美贸易战反复 豆类即将进入天气市
南华期货
2018-05-29
油脂油料日报:天气好转,油粕均显弱势
国都期货
2015-07-20
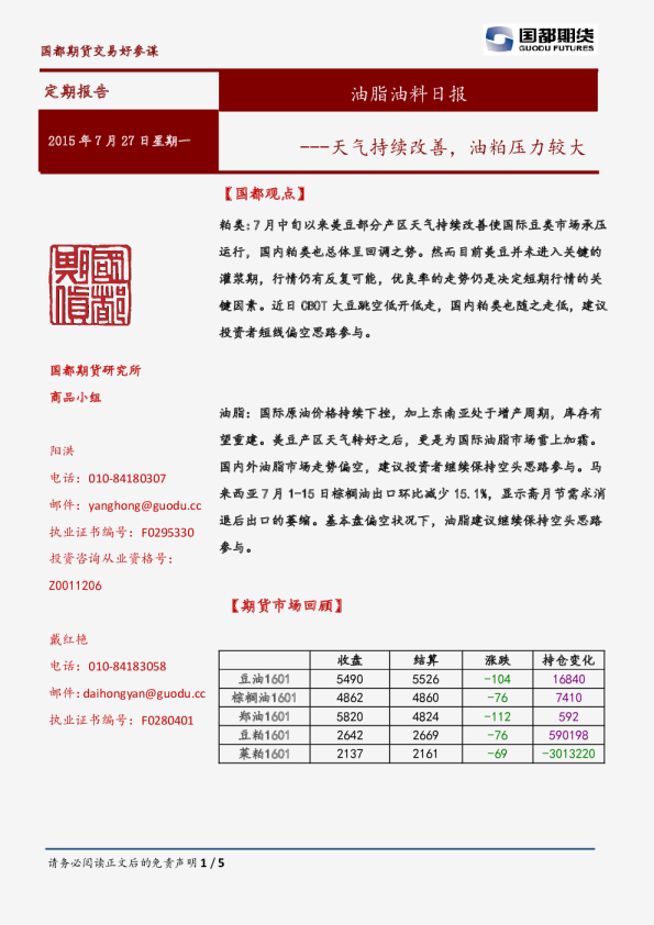
油脂油料日报:天气持续改善,油粕压力较大
国都期货
2015-07-28