登录
注册
回到首页
AI
搜索
发现报告
发现数据
发现专题
研选报告
定制报告
VIP
权益
发现大使
发现一下
行业研究
公司研究
宏观策略
财报
招股书
会议纪要
稀土
低空经济
DeepSeek
AIGC
智能驾驶
大模型
当前位置:首页
/
其他报告
/
报告详情
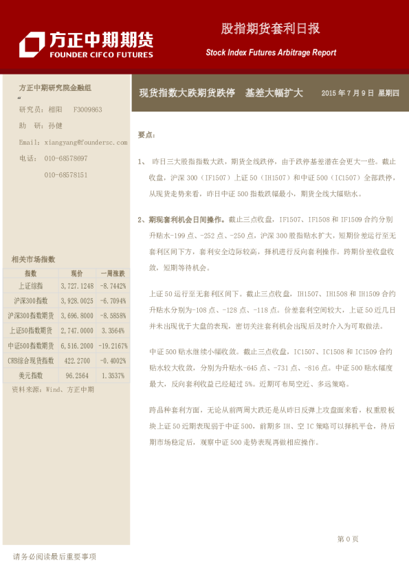
股指期货套利日报:期货尾盘暴跌 基差大幅扩大
2015-07-14
相阳、孙健
方中中期期货
劫***
你可能感兴趣
股指期货套利日报:现货指数大跌期货跌停 基差大幅扩大
方中中期期货
2015-07-09
股指套利日报:基差窄幅波动,尾盘价差大幅下行利多价差空头头寸
国泰期货
2015-04-15
股指期货套利日报:股指期货尾盘跳水后市谨慎,基差震荡收窄暂无套利机会
国泰君安证券
2011-04-12
股指套利日报:期货现货市场尾盘震荡跳水,期现基差低位贴水不可套利
国泰君安证券
2011-02-16
股指套利日报:基差上行幅度较大前期布局的反向套利头寸获利空间较大,价差大幅上行价差多头策略收益继续扩大
国泰君安证券
2015-08-10