登录
注册
回到首页
AI
搜索
发现报告
发现数据
发现专题
研选报告
定制报告
VIP
权益
发现大使
发现一下
行业研究
公司研究
宏观策略
财报
招股书
会议纪要
稀土
低空经济
DeepSeek
AIGC
智能驾驶
大模型
当前位置:首页
/
其他报告
/
报告详情
股指期货套利日报:反转行情下基差波动剧烈
2015-07-07
相阳、孙健
方中中期期货
孙***
你可能感兴趣
沪深300股指期货套利日报:基差维持低位波动,跨市套利风险加大
方中中期期货
2015-04-16
股指期货套利日报:IF1102将交割基差低位运行,主要指数小幅波动价量稳定
国泰君安证券
2011-02-18
新股指首日上市剧烈震荡,关注基差套利机会
中信期货
2015-04-17
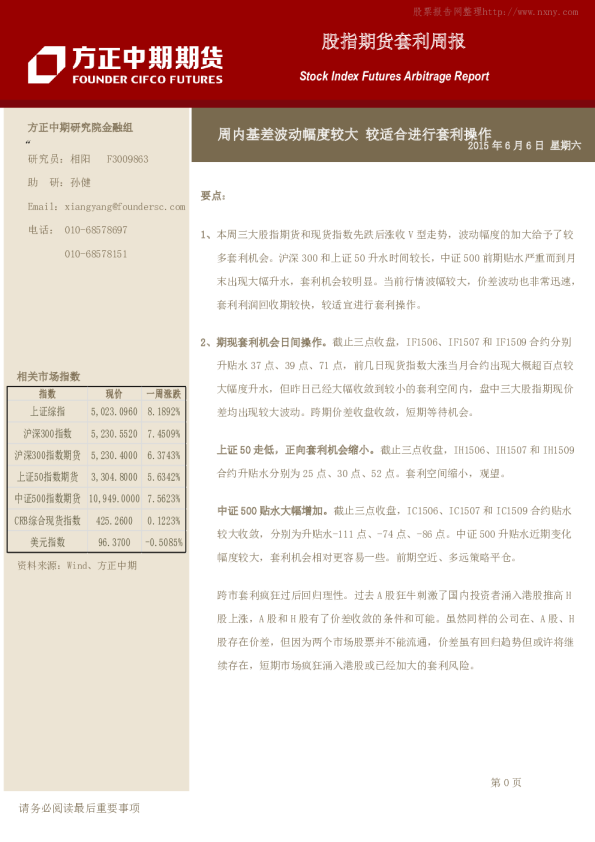
股指期货套利周报:周内基差波动幅度较大,较适合进行套利操作
方正期货
2015-06-09
沪深300股指期货套利周报:基差大幅波动 可积极参与套利
方中中期期货
2015-04-12