登录
注册
回到首页
AI
搜索
发现报告
发现数据
发现专题
研选报告
定制报告
VIP
权益
发现大使
发现一下
行业研究
公司研究
宏观策略
财报
招股书
会议纪要
seedance2.0
低空经济
DeepSeek
AIGC
大模型
当前位置:首页
/
其他报告
/
报告详情
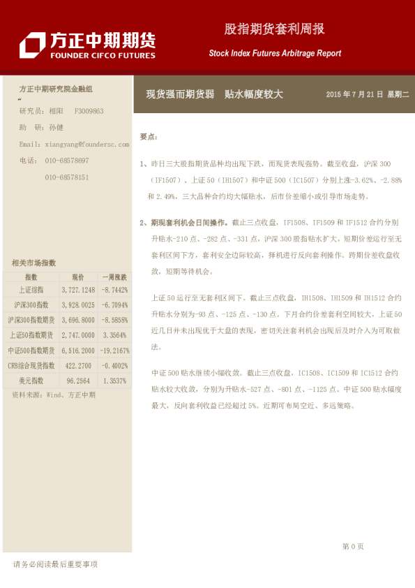
股指期货套利周报:股指波动较大 三品种均小幅贴水
2015-06-18
相阳
方中中期期货
北***
你可能感兴趣
股指期货套利周报:股指波动剧烈 股指均现贴水
方中中期期货
2015-06-24
股指期货套利周报:周五交割日 三品种当月合约基差均收敛近零
方中中期期货
2015-06-19
股指套利周报:大幅贴水后三品种基差持续上行,IF及IC价差多头优势明显
国泰期货
2015-05-25
股指套利周报:大幅贴水后三品种基差持续上行,IF及IC价差多头优势明显
国泰君安证券
2015-05-26
股指期货套利周报:现货强而期货弱 贴水幅度较大
方中中期期货
2015-07-21