登录
注册
回到首页
AI
搜索
发现报告
发现数据
发现专题
研选报告
定制报告
VIP
权益
发现大使
发现一下
行业研究
公司研究
宏观策略
财报
招股书
会议纪要
稀土
低空经济
DeepSeek
AIGC
智能驾驶
大模型
当前位置:首页
/
其他报告
/
报告详情
黄金早评:希腊美元推金价上行 金价三日收阳
2015-06-11
招金期货
向***
你可能感兴趣
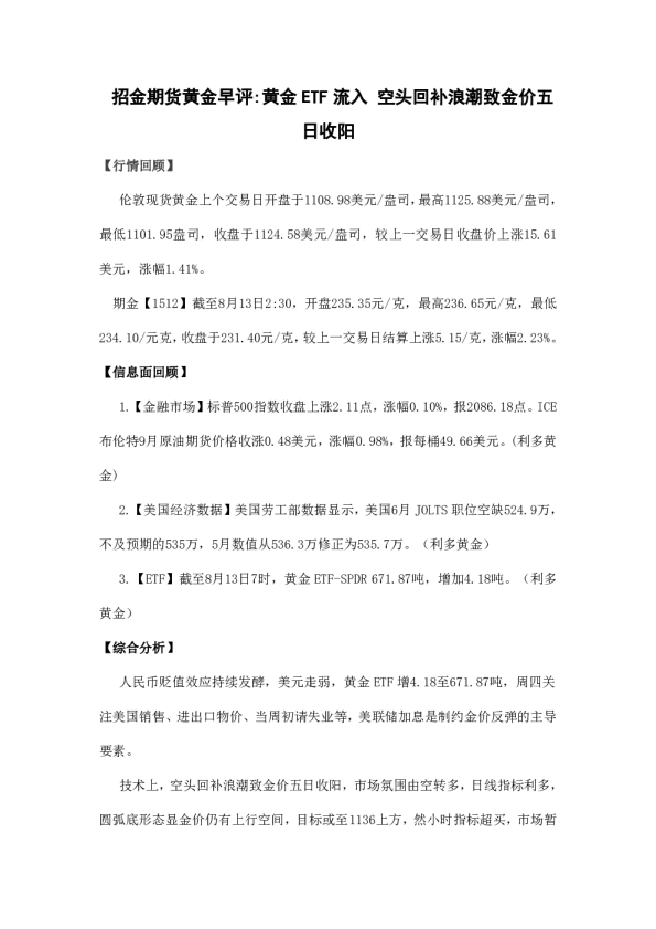
黄金早评:黄金ETF流入 空头回补浪潮致金价五日收阳
招金期货
2015-08-13
黄金:实物需求走软,希腊疑虑重燃,欧元兑美元冲高回落,金价收盘走低,结束了此前连续5个交易日收涨的态势
一德期货
2010-04-13
黄金早评:乌克兰和希腊局势缓和美元走软金价微弱反弹
招金期货
2015-02-13
黄金早评:希腊大选促避险需求 金价上行目标千三
招金期货
2015-01-26
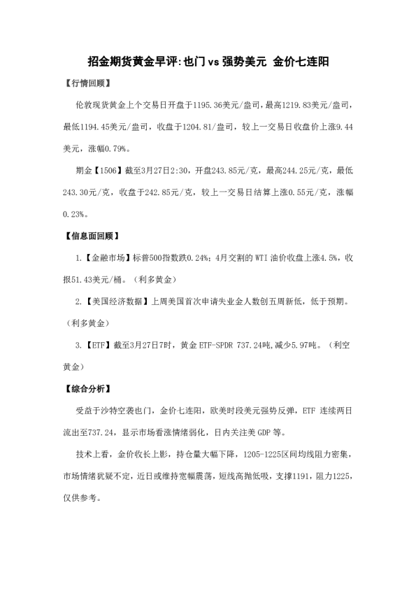
黄金早评:也门vs强势美元 金价七连阳
招金期货
2015-03-27