登录
注册
回到首页
AI
搜索
发现报告
发现数据
发现专题
研选报告
定制报告
VIP
权益
发现大使
发现一下
行业研究
公司研究
宏观策略
财报
招股书
会议纪要
海南封关
低空经济
DeepSeek
AIGC
大模型
当前位置:首页
/
宏观策略
/
报告详情
全球宏观外汇日报:沪深300成全球最大股指期货,新浪一周暴涨40%
2015-06-08
国投期货
劣***
你可能感兴趣
全球宏观外汇日报:美4月消费增长意外停滞,CEO定增新浪暴涨23%
国投期货
2015-06-02
全球宏观外汇日报:道指三连阴抹去年内涨幅,奥星药业股价暴涨60%
国投期货
2015-06-09
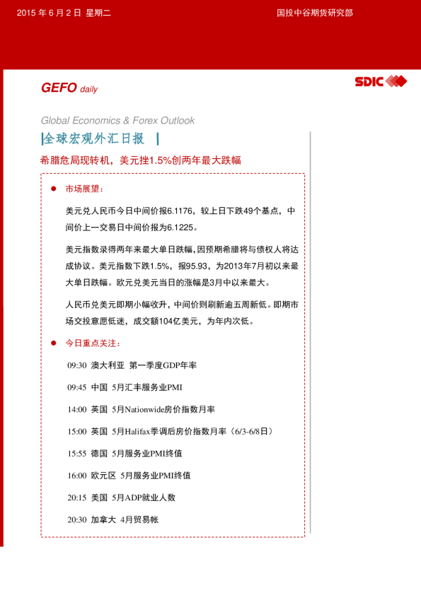
全球宏观外汇日报:希腊危局现转机,美元挫1.5%创两年最大跌幅
国投中谷期货
2015-06-03
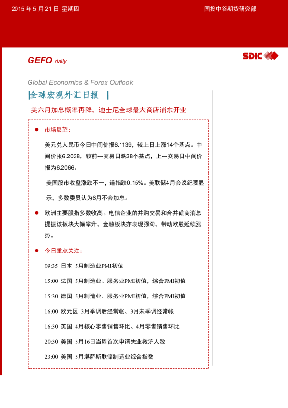
全球宏观外汇日报:美六月加息概率再降,迪士尼全球最大商店浦东开业
国投期货
2015-05-21
全球宏观外汇日报:希腊危局现转机,美元挫1.5%创两年最大跌幅
国投期货
2015-06-02