您的浏览器禁用了JavaScript(一种计算机语言,用以实现您与网页的交互),请解除该禁用,或者联系我们。 [国富期货]:玉米早报 - 发现报告

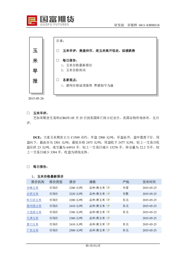
玉米早报

2015-05-26 田敬林 国富期货 有情宠你
报告封面