登录
注册
回到首页
AI
搜索
发现报告
发现数据
发现专题
研选报告
定制报告
VIP
权益
发现大使
发现一下
行业研究
公司研究
宏观策略
财报
招股书
会议纪要
中央经济工作会议
低空经济
DeepSeek
AIGC
智能驾驶
大模型
当前位置:首页
/
公司研究
/
报告详情
公司动态点评:粘结钕铁硼的龙头
2015-04-30
袁琤
长城证券
劣***
你可能感兴趣
年报点评:业绩符合预期,长期关注粘结钕铁硼龙头
电子设备
中原证券
2020-03-30
银河磁体(300127):调研纪要-粘结钕铁硼龙头 热压钕铁硼值得期待20170705
长城证券
2017-07-06
粘结钕铁硼龙头,产销量刷新高
电子设备
万联证券
2018-03-28
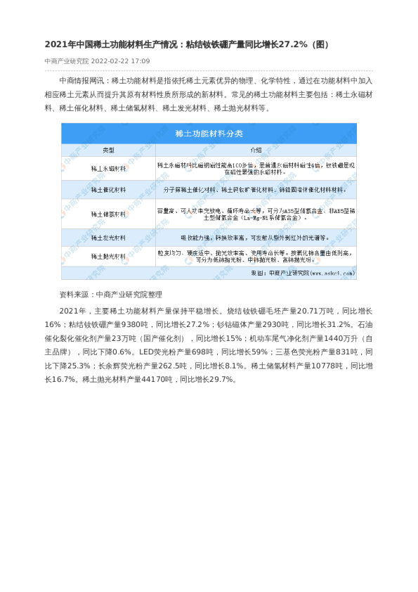
2021年中国稀土功能材料生产情况:粘结钕铁硼产量同比增长27.2%(图)
有色金属
中商产业研究院
2022-02-22
周期行业产业月报(2025 年 10 月):2025年第2期:稀土永磁体:烧/粘结钕铁硼及钐钴
有色金属
华创证券
2025-12-04