登录
注册
回到首页
AI
搜索
发现报告
发现数据
发现专题
研选报告
定制报告
VIP
权益
发现大使
发现一下
行业研究
公司研究
宏观策略
财报
招股书
会议纪要
中央经济工作会议
低空经济
DeepSeek
AIGC
智能驾驶
大模型
当前位置:首页
/
其他报告
/
报告详情
加息前景持续暗淡,美元颓势尽显
2015-04-28
AETOS
从***
你可能感兴趣
AETOS艾拓思每日快讯:加息前景持续暗淡,美元颓势尽显
Aetos Capital Group Pty. Ltd.
2015-04-29
兴业研究:特朗普实力坑美元,FED加息前景或挽颓势
兴业投资
2017-05-22
早评:希腊扰动持续 耶伦进口加息难挽美元颓势
证金贵金属
2015-07-13
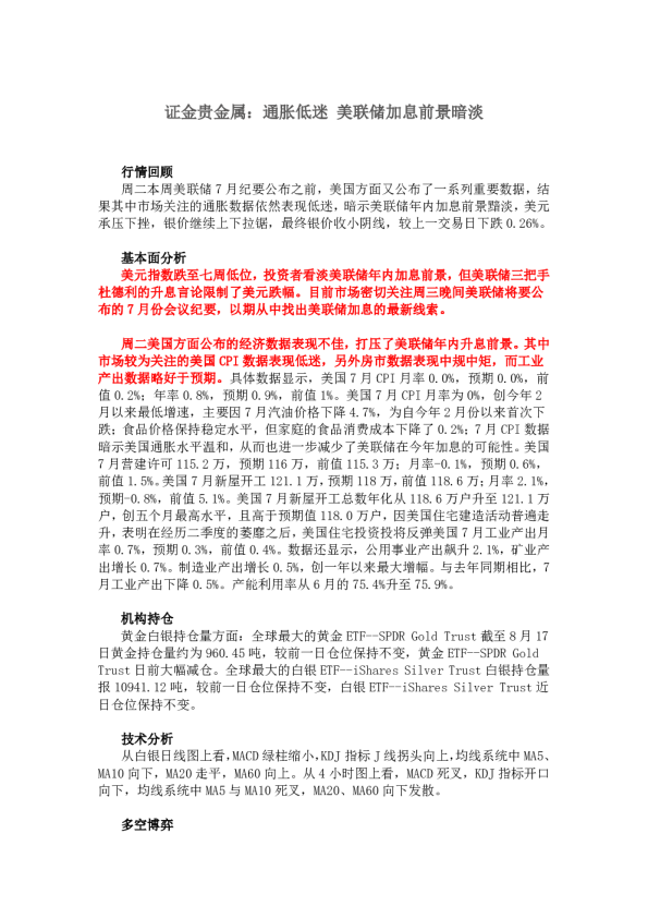
通胀低迷 美联储加息前景暗淡
证金贵金属
2016-08-17
加息无望美元暴跌 金银受益尽显强势
宝城期货
2016-02-04