登录
注册
回到首页
AI
搜索
发现报告
发现数据
发现专题
研选报告
定制报告
VIP
权益
发现大使
发现一下
行业研究
公司研究
宏观策略
财报
招股书
会议纪要
稀土
低空经济
DeepSeek
AIGC
智能驾驶
大模型
当前位置:首页
/
其他报告
/
报告详情
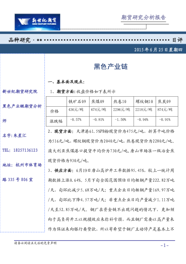
新世纪期货黑色产业链日评
2015-03-27
朱星汇
新世纪期货
后***
你可能感兴趣
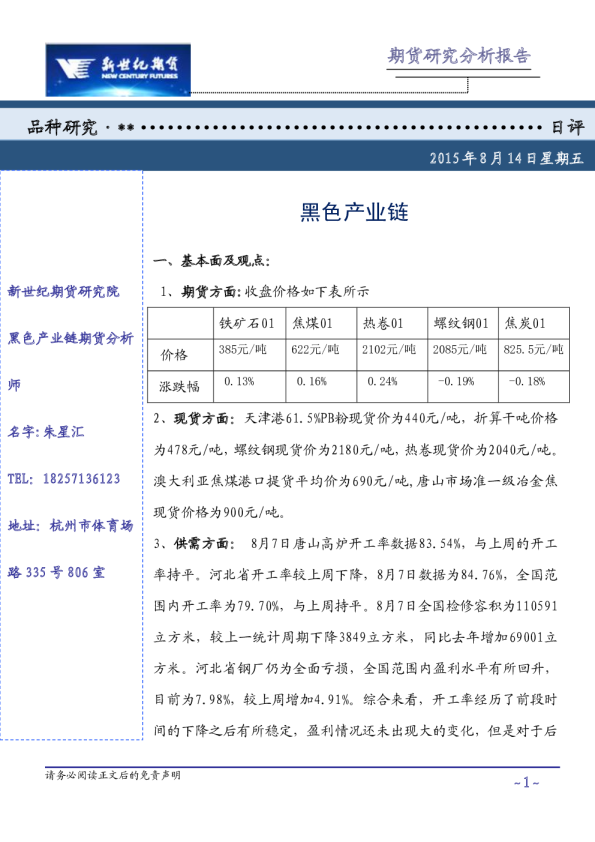
新世纪期货黑色产业链日评
新世纪期货
2015-08-17
新世纪期货黑色产业链日评
新世纪期货
2015-09-28
新世纪期货黑色产业链日评
新世纪期货
2015-06-26
新世纪期货黑色产业链日评
新世纪期货
2015-05-15
新世纪期货黑色产业链日评
新世纪期货
2015-04-21