登录
注册
回到首页
AI
搜索
发现报告
发现数据
发现专题
研选报告
定制报告
VIP
权益
发现大使
发现一下
行业研究
公司研究
宏观策略
财报
招股书
会议纪要
seedance2.0
低空经济
DeepSeek
AIGC
大模型
当前位置:首页
/
其他报告
/
报告详情
豆粕早报:豆粕2750点支撑短反弹
2015-03-19
耿为民
创元期货
小***
你可能感兴趣
豆粕早报:短线2750点短线偏多
创元期货
2015-03-31
豆粕早报:短线跌破2750点需减多
创元期货
2015-03-30
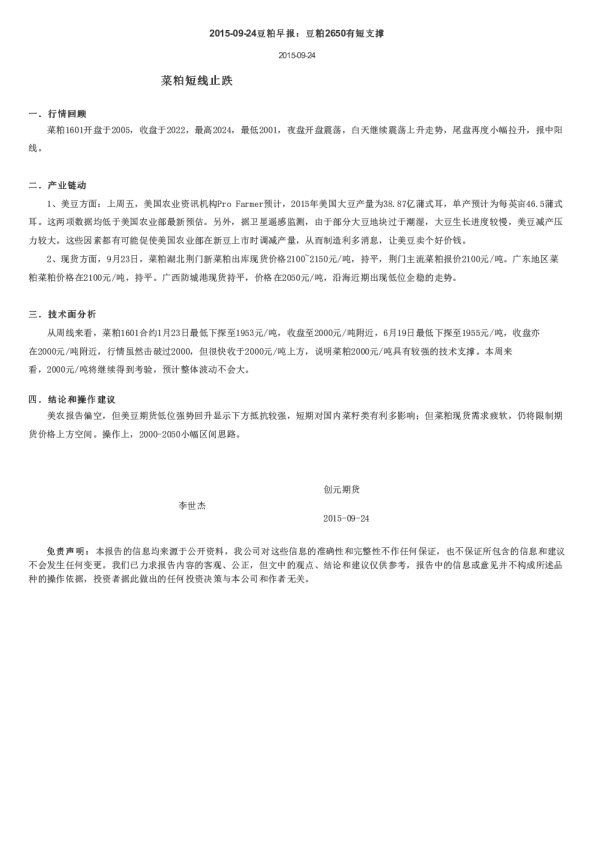
豆粕早报:豆粕2650有短支撑
创元期货
2015-09-23
豆粕早报:豆粕2650有短支撑
创元期货
2015-09-24
豆粕早报:豆粕2650有短支撑
创元期货
2015-10-08