登录
注册
回到首页
AI
搜索
发现报告
发现数据
发现专题
研选报告
定制报告
VIP
权益
发现大使
发现一下
行业研究
公司研究
宏观策略
财报
招股书
会议纪要
seedance2.0
低空经济
DeepSeek
AIGC
大模型
当前位置:首页
/
其他报告
/
报告详情
PTA早报:PTA弱势震荡
2015-03-19
创元期货
从***
你可能感兴趣
PTA早报:PTA维持弱势震荡行情
广发期货
2013-01-15
PTA早报:原油不振,PTA弱势震荡
创元期货
2015-10-28
PTA早报:PTA或将弱势震荡
宏源期货
2011-04-08
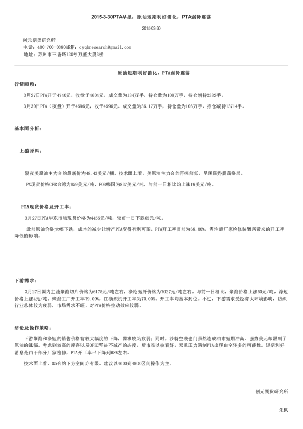
PTA早报:原油短期利好消化,PTA弱势震荡
创元期货
2015-03-30
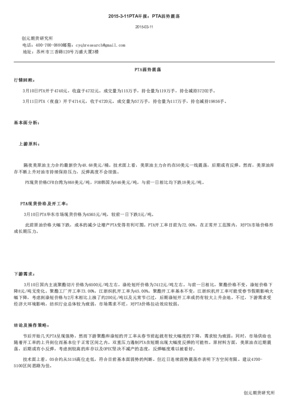
PTA早报:PTA弱势震荡
创元期货
2015-03-11