登录
注册
回到首页
AI
搜索
发现报告
发现数据
发现专题
研选报告
定制报告
VIP
权益
发现大使
发现一下
行业研究
公司研究
宏观策略
财报
招股书
会议纪要
稀土
低空经济
DeepSeek
AIGC
智能驾驶
大模型
当前位置:首页
/
其他报告
/
报告详情
玻璃晨报:玻璃移仓换月,多单继续持有
2015-03-18
胡华钎
安信期货
无***
你可能感兴趣
棕榈油日报:9-1移仓换月 多单继续持有
美尔雅期货
2015-06-02
天胶周报:沪胶移仓换月,轻仓多单持有
安信期货
2018-12-03
玻璃晨报:玻璃移仓换月,短线逢低试多
安信期货
2015-04-02
玻璃晨报:玻璃继续走强,移仓换月结束
安信期货
2013-11-04
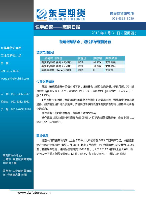
玻璃日报:玻璃继续移仓,短线多单谨慎持有
东吴期货
2013-01-31