登录
注册
回到首页
AI
搜索
发现报告
发现数据
发现专题
研选报告
定制报告
VIP
权益
发现大使
发现一下
行业研究
公司研究
宏观策略
财报
招股书
会议纪要
稀土
低空经济
DeepSeek
AIGC
智能驾驶
大模型
当前位置:首页
/
其他报告
/
报告详情
白糖期货日报:成交量下滑,郑糖弱势整理
2015-03-10
张向军、相阳
方中中期期货
野***
你可能感兴趣
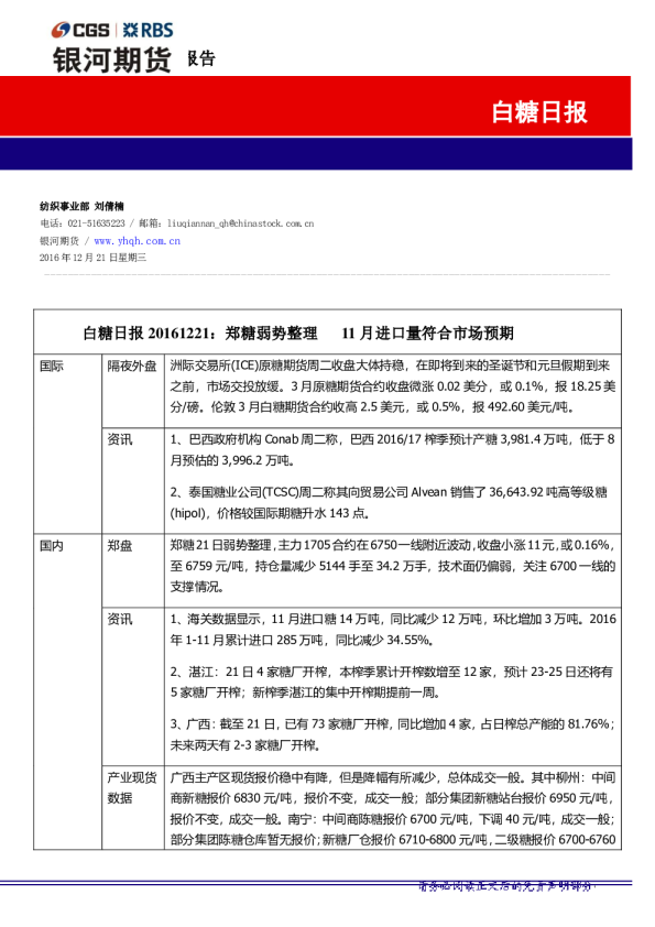
白糖期货与期权周报:郑糖震荡整理,成交量萎缩
方正中期期货
2020-06-20
白糖日报:郑糖呈现企稳整理态势成交量萎缩人气低迷
银河期货
2017-07-13
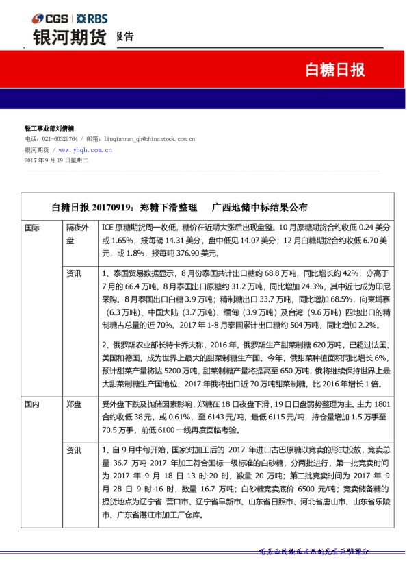
白糖日报:郑糖下滑整理广西地储中标结果公布
银河期货
2017-09-19
白糖日报:郑糖进一步下滑后减仓整理市场买气低迷
银河期货
2017-07-05
白糖日报:郑糖下滑整理受隔夜外盘大跌拖累
银河期货
2017-05-24