登录
注册
回到首页
AI
搜索
发现报告
发现数据
发现专题
研选报告
定制报告
VIP
权益
发现大使
发现一下
行业研究
公司研究
宏观策略
财报
招股书
会议纪要
稀土
低空经济
DeepSeek
AIGC
智能驾驶
大模型
当前位置:首页
/
其他报告
/
报告详情
日评:TA上破5000延续涨势
2015-03-03
招金期货
赵***
你可能感兴趣
pvc日评:上破20日均线,PVC期价延续涨势
上海中期期货
2014-03-27
PTA日评:TA增仓上破40日均线 仓单减少9万吨
银河期货
2015-09-10
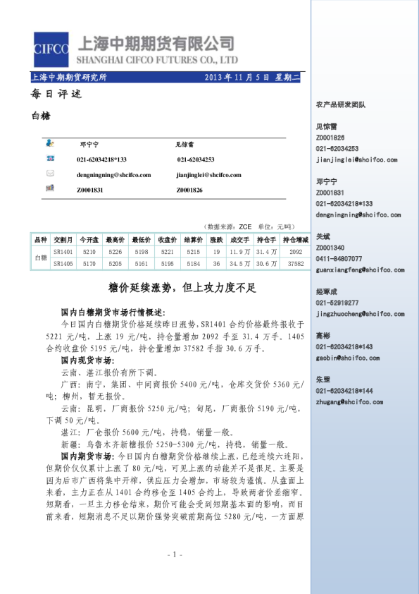
白糖日评:糖价延续涨势,但上攻力度不足
上海中期期货
2013-11-07
铁矿石:普氏强势上破50美金 铁矿期价涨势延续
中钢期货
2016-02-23
广州期货日评:外盘延续下跌,郑糖跌破5000
广州期货
2018-11-14