登录
注册
回到首页
AI
搜索
发现报告
发现数据
发现专题
研选报告
定制报告
VIP
权益
发现大使
发现一下
行业研究
公司研究
宏观策略
财报
招股书
会议纪要
稀土
低空经济
DeepSeek
AIGC
智能驾驶
大模型
当前位置:首页
/
其他报告
/
报告详情
市前速递:本港6月零售销售逊预期
2017-08-03
致富证券
梦***
你可能感兴趣
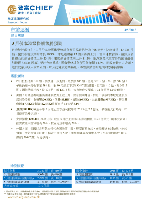
市前速递:3月份本港零售销售胜预期
致富证券
2018-05-04
市前速递:港3月零售跌近一成,逊市场预期
致富证券
2016-05-06
全球金融速递:美国6月零售销售数据远逊预期
中泰证券
2015-07-15
市前速递:本港4月零售額跌7.5%,連跌第14個月
致富证券
2016-06-01
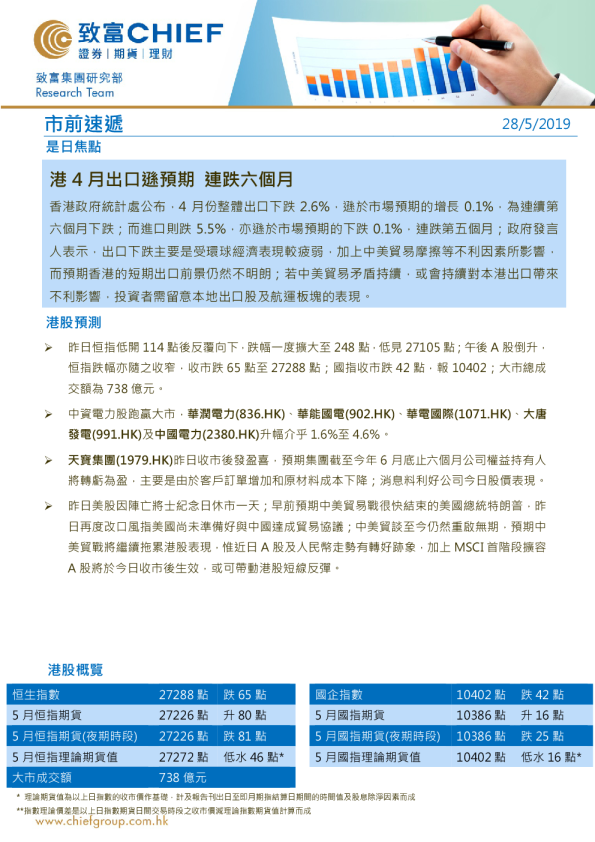
市前速递:港4月出口逊预期,连跌六个月
致富证券
2019-05-28