登录
注册
回到首页
AI
搜索
发现报告
发现数据
发现专题
研选报告
定制报告
VIP
权益
发现大使
发现一下
行业研究
公司研究
宏观策略
财报
招股书
会议纪要
海南封关
低空经济
DeepSeek
AIGC
大模型
当前位置:首页
/
其他报告
/
报告详情
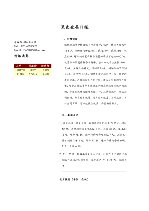
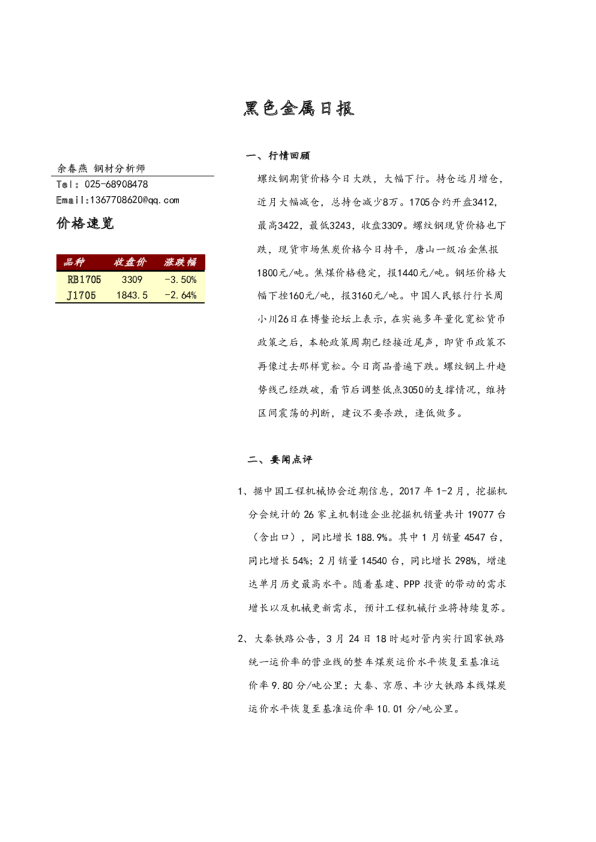
弘业期货黑色金属日报
2016-09-22
Holly Futures
持***
你可能感兴趣
弘业期货黑色金属日报
Holly Futures
2017-03-10
弘业期货黑色金属日报
弘业期货
2017-07-31
弘业期货黑色金属日报
弘业期货
2017-08-14
弘业期货黑色金属日报
Holly Futures
2017-03-29
弘业期货黑色金属日报
Holly Futures
2017-03-23