登录
注册
回到首页
AI
搜索
发现报告
发现数据
发现专题
研选报告
定制报告
VIP
权益
发现大使
发现一下
行业研究
公司研究
宏观策略
财报
招股书
会议纪要
稀土
低空经济
DeepSeek
AIGC
智能驾驶
大模型
当前位置:首页
/
其他报告
/
报告详情
瑞达期货2016年7月4日研究院周度行情研讨会纪要
2016-07-05
瑞达期货
罗***
你可能感兴趣
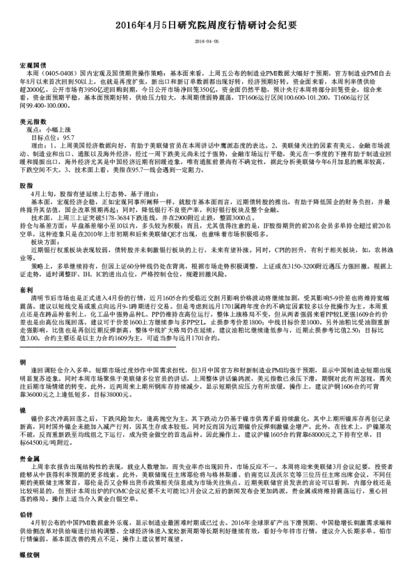
瑞达期货2016年4月5日研究院周度行情研讨会纪要
瑞达期货
2016-04-08
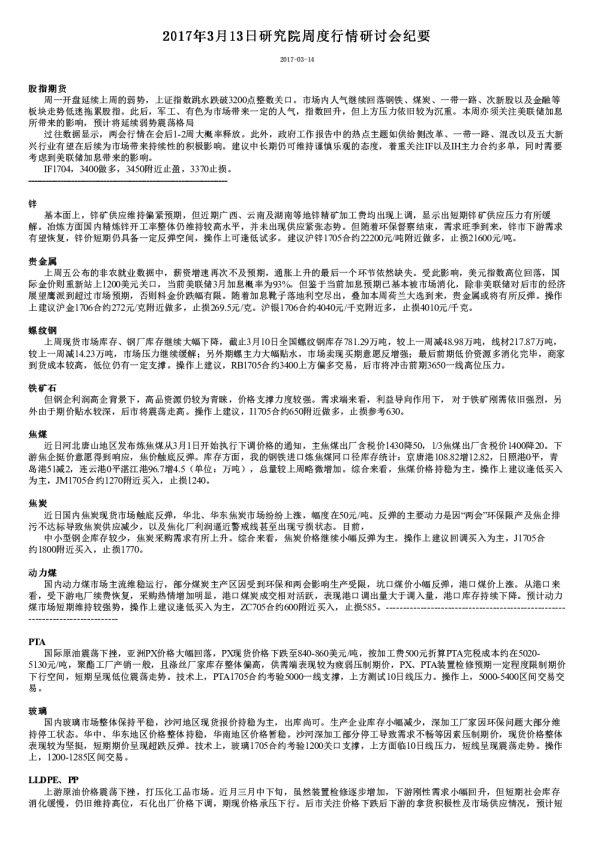
瑞达期货2017年3月13日研究院周度行情研讨会纪要
瑞达期货
2017-03-14
2016年1月4日研究院周度行情研讨会纪要
瑞达期货
2016-01-05
2016年7月10日研究院周度行情研讨会纪要
瑞达期货
2016-07-12
2016年7月18日研究院周度行情研讨会纪要
瑞达期货
2016-07-19