登录
注册
回到首页
AI
搜索
发现报告
发现数据
发现专题
研选报告
定制报告
VIP
权益
发现大使
发现一下
行业研究
公司研究
宏观策略
财报
招股书
会议纪要
seedance2.0
低空经济
DeepSeek
AIGC
大模型
当前位置:首页
/
其他报告
/
报告详情
玻璃日报:沙河限产主导市场 短期郑玻高位震荡
2017-11-08
汤冰华
方正中期期货
九***
你可能感兴趣
玻璃期货日报:沙河停产扰动 郑玻短期高位震荡
方正中期期货
2017-11-09
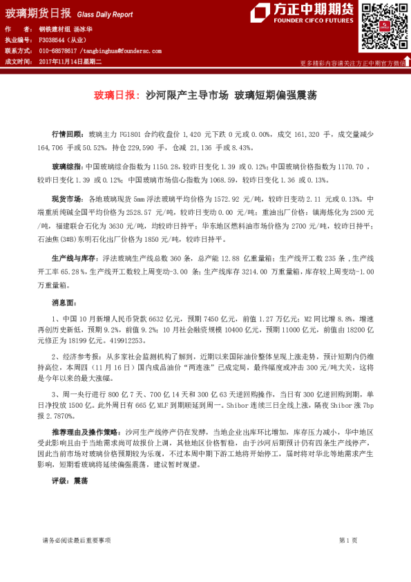
玻璃期货日报:沙河限产主导市场,玻璃短期偏强震荡
方正期货
2017-11-14
玻璃日报:停产情绪主导 郑玻高位震荡
方正中期期货
2017-11-15
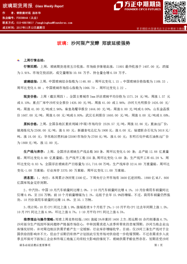
玻璃期货周报:玻璃,沙河限产发酵,郑玻延续强势
方正中期期货
2017-11-12
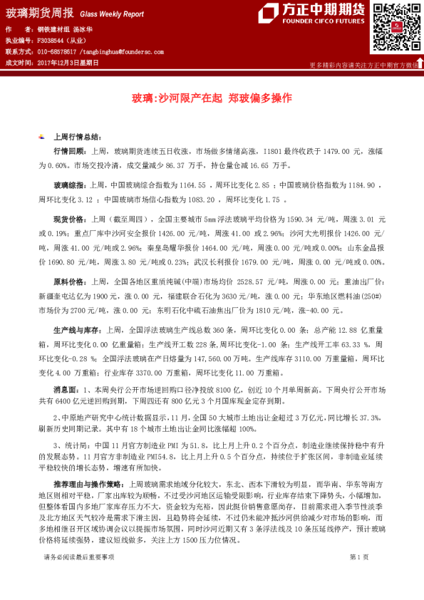
玻璃期货周报:沙河限产在起 郑玻偏多操作
方中中期期货
2017-12-04