登录
注册
回到首页
AI
搜索
发现报告
发现数据
发现专题
研选报告
定制报告
VIP
权益
发现大使
发现一下
行业研究
公司研究
宏观策略
财报
招股书
会议纪要
seedance2.0
低空经济
DeepSeek
AIGC
大模型
当前位置:首页
/
其他报告
/
报告详情
玻璃期货周报:玻璃,供需情况尚可,郑玻下行压力不大
2018-01-07
汤冰华
方正中期期货
余***
你可能感兴趣
玻璃日报:供需情况尚可 郑玻短期下行压力较小
方中中期期货
2017-12-29
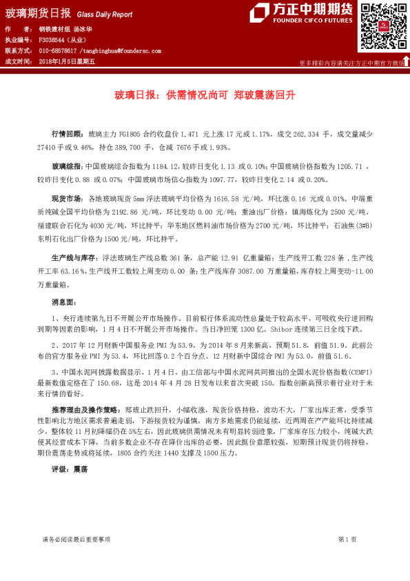
玻璃日报:供需情况尚可 郑玻震荡回升
方正中期期货
2018-01-05
玻璃期货日报:终端需求一般,郑玻下行压力尚存
方正期货
2018-06-06
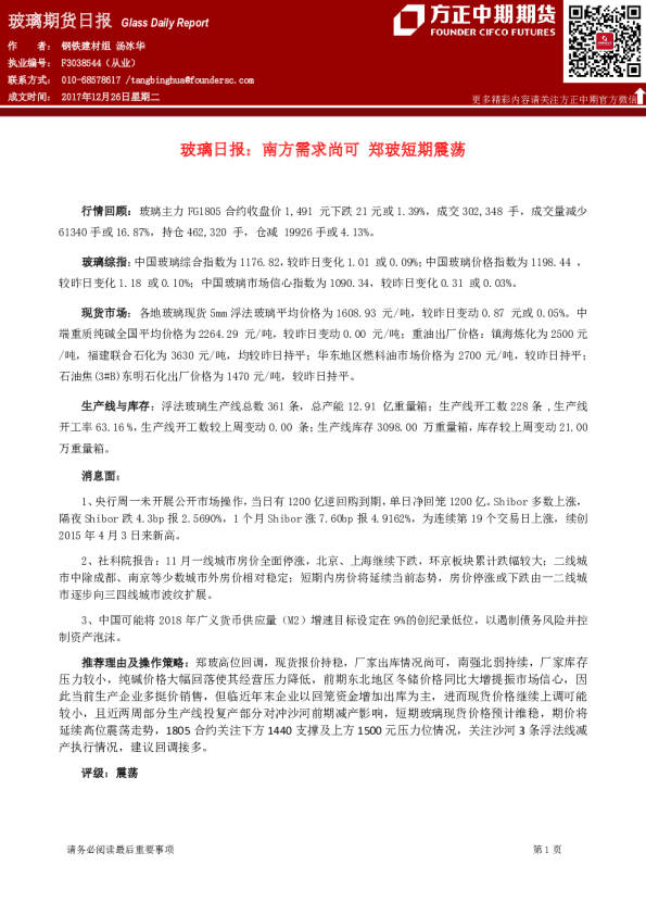
玻璃期货日报:南方需求尚可 郑玻短期震荡
方正中期期货
2017-12-26
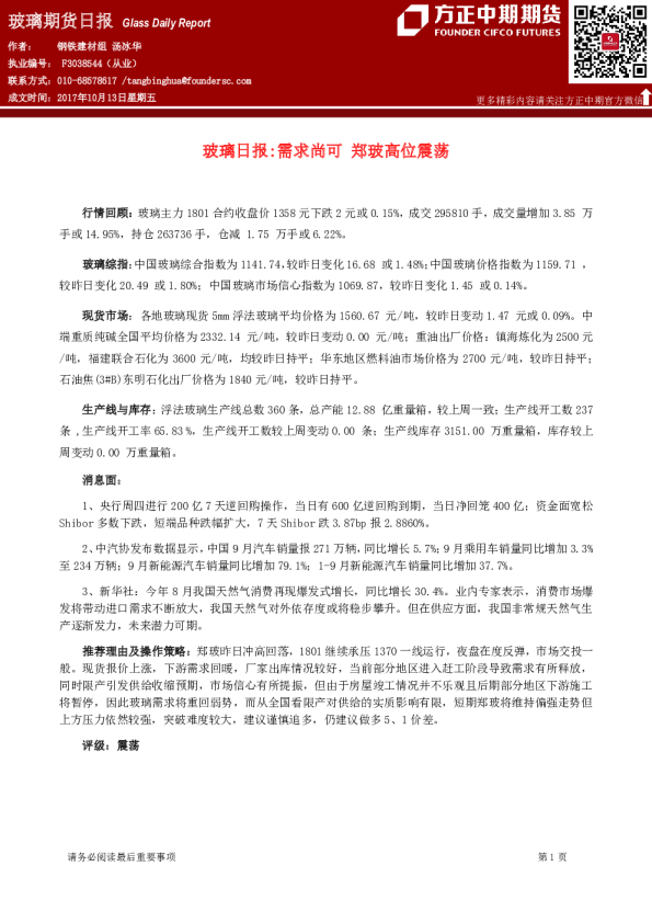
玻璃期货日报:需求尚可 郑玻高位震荡
方正期货
2017-10-13