登录
注册
回到首页
AI
搜索
发现报告
发现数据
发现专题
研选报告
定制报告
VIP
权益
发现大使
发现一下
行业研究
公司研究
宏观策略
财报
招股书
会议纪要
稀土
低空经济
DeepSeek
AIGC
智能驾驶
大模型
当前位置:首页
/
其他报告
/
报告详情
港股点评:恒指涨46点「十三连升」,上证收涨0。1%十连阳,道指升205点
2018-01-12
宝通证券
我***
你可能感兴趣
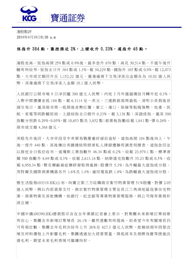
港股点评:恒指升384点,汇控涨近2%,上证收升0.23%,道指升46点
宝通证券
2018-04-10
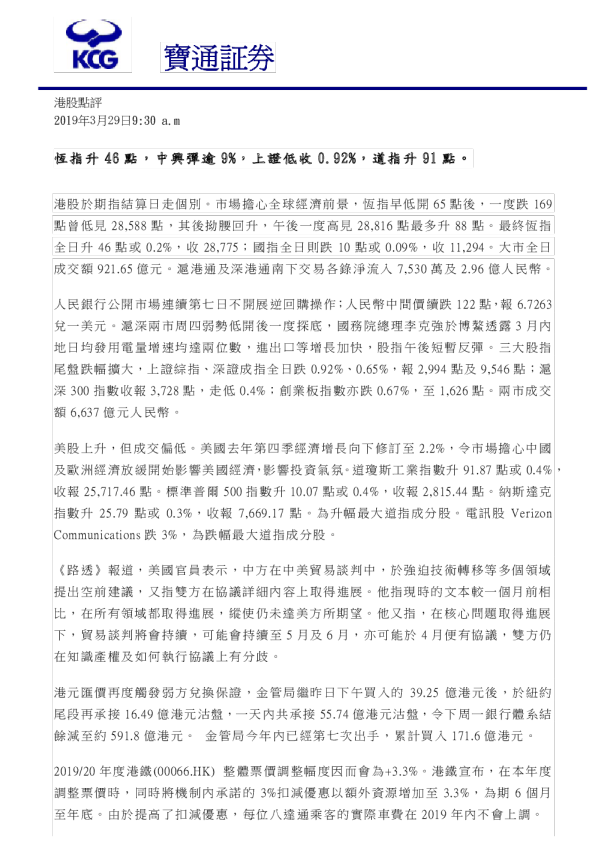
港股点评:恒指升46点,中兴弹逾9%,上证低收0.92%,道指升91点
宝通证券
2019-03-29
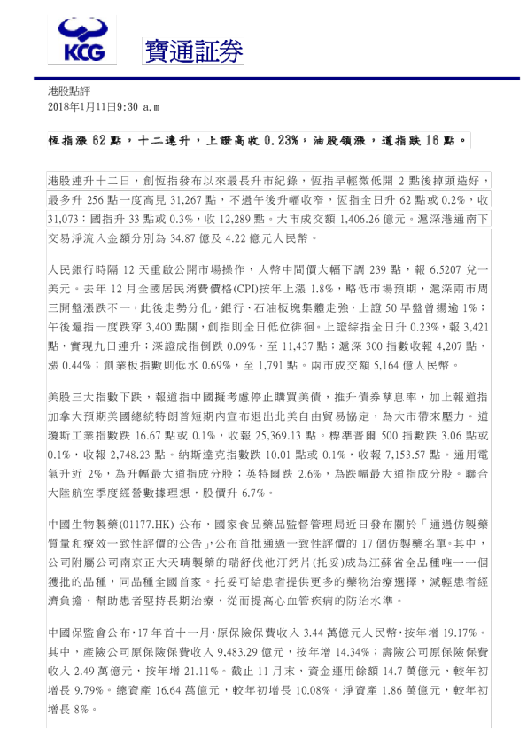
港股点评:恒指涨62点,十二连升,上证高收0.23%,油股领涨,道指跌16点
宝通证券
2018-01-11
港股点评:恒指升78点,地产啤酒股发力,上证续升0。2%,道指再升220点近高收
宝通证券
2018-01-08
港股点评:恒指倒跌245点,车股受压,上证低收0。97%,道指升37点
宝通证券
2018-02-02