登录
注册
回到首页
AI
搜索
发现报告
发现数据
发现专题
研选报告
定制报告
VIP
权益
发现大使
发现一下
行业研究
公司研究
宏观策略
财报
招股书
会议纪要
海南封关
低空经济
DeepSeek
AIGC
大模型
当前位置:首页
/
宏观策略
/
报告详情
策略专题:产业资本(房地产)大幅减持,银行间流动性短期缩紧
2018-09-19
严凯文、董冰华
华鑫证券
有***
你可能感兴趣
策略专题:房地产板块遭大幅减持,融资融券持续降低
华鑫证券
2018-07-25
策略专题:北上资金减少沪股通流出,产业资本减持规模加大
华鑫证券
2019-03-13
策略专题:融资余额继续上升,产业资本仍旧减持(本期0218~0222)
华鑫证券
2019-02-27
策略专题:北上资金转入为出,产业资本减持增加(本期0318~0322)
华鑫证券
2019-03-27
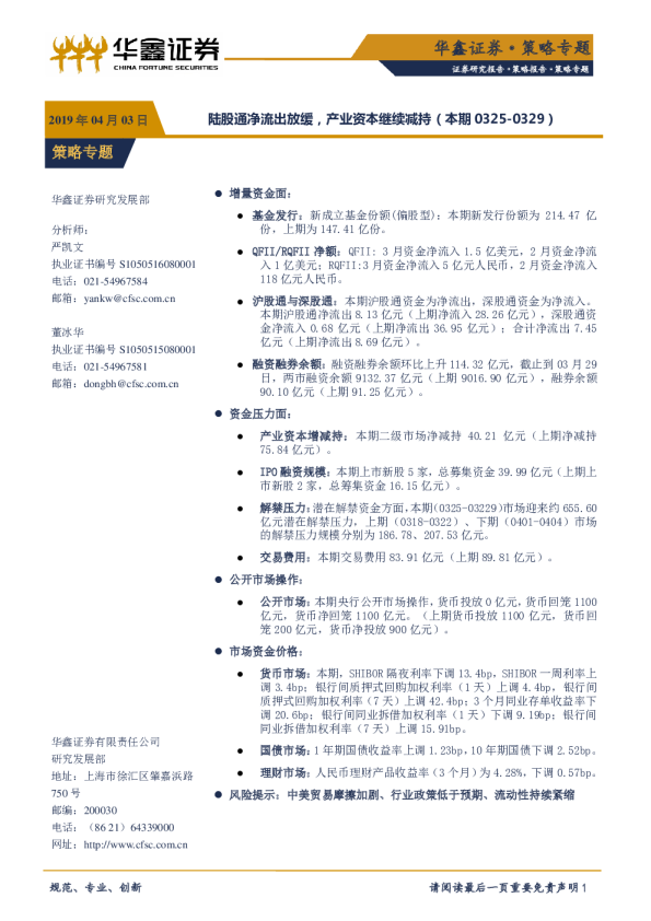
策略专题:陆股通净流出放缓,产业资本继续减持
华鑫证券
2019-04-03