您的浏览器禁用了JavaScript(一种计算机语言,用以实现您与网页的交互),请解除该禁用,或者联系我们。 [中天证券]:新股直通车:中国核建 - 发现报告

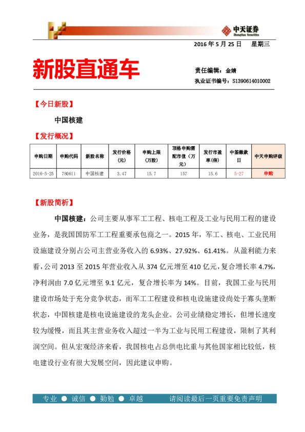
新股直通车:中国核建

2016-05-25 金婧 中天证券 市场小宠
报告封面