登录
注册
回到首页
AI
搜索
发现报告
发现数据
发现专题
研选报告
定制报告
VIP
权益
发现大使
发现一下
行业研究
公司研究
宏观策略
财报
招股书
会议纪要
稀土
低空经济
DeepSeek
AIGC
智能驾驶
大模型
当前位置:首页
/
公司研究
/
报告详情
数据链产品新增利润点,量子通信提升估值空间
2016-05-18
肖超、刘炳红
广证恒生
在***
你可能感兴趣
数据链专网通信订单高增长,量子通信技术产业化稳步推进
信息技术
安信证券
2016-08-10
事件点评:军工数据链龙头,量子通信引领变革
信息技术
东兴证券
2018-05-27
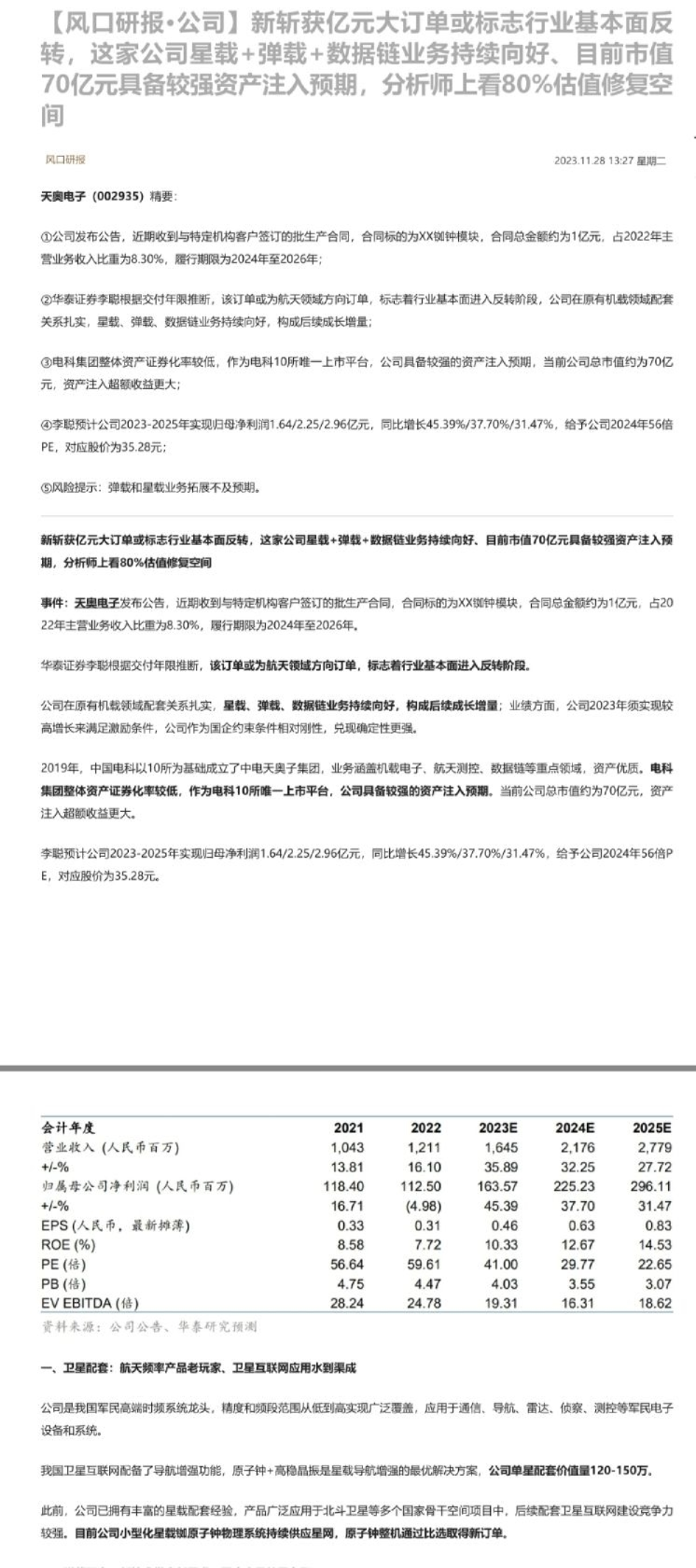
【风口研报·公司】新斩获亿元大订单或标志行业基本面反转,这家公司星载+弹载+数据链业务继续向好,目前市值70亿元具备较强资产注入预期,分析师上看80%估值修复空间
未知机构
2023-11-28
2020年年报点评:军品贡献主要利润,布局数据链、卫星互联网等领域,持续提升竞争力
信息技术
中航证券
2021-05-02
专网通信进入技术驱动的新发展时代,量子通信打造业绩新爆点
信息技术
联讯证券
2019-01-29