登录
注册
回到首页
AI
搜索
发现报告
发现数据
发现专题
研选报告
定制报告
VIP
权益
发现大使
发现一下
行业研究
公司研究
宏观策略
财报
招股书
会议纪要
海南封关
低空经济
DeepSeek
AIGC
大模型
当前位置:首页
/
其他报告
/
报告详情
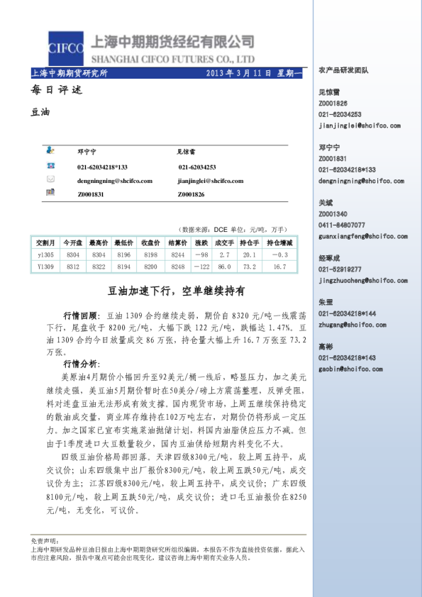
棕榈加速下行,空单继续持有
2018-09-19
瑞达期货
老***
你可能感兴趣
棕榈破位下行,空单继续持有
瑞达期货
2017-11-27
豆油日评:豆油加速下行,空单继续持有
上海中期期货
2013-03-14
棕榈再创新低,空单继续持有
瑞达期货
2018-11-11
棕榈反弹乏力,空单继续持有
瑞达期货
2015-08-26
棕榈振荡走低,空单继续持有
瑞达期货
2015-03-13