登录
注册
回到首页
AI
搜索
发现报告
发现数据
发现专题
研选报告
定制报告
VIP
权益
发现大使
发现一下
行业研究
公司研究
宏观策略
财报
招股书
会议纪要
稀土
低空经济
DeepSeek
AIGC
智能驾驶
大模型
当前位置:首页
/
其他报告
/
报告详情
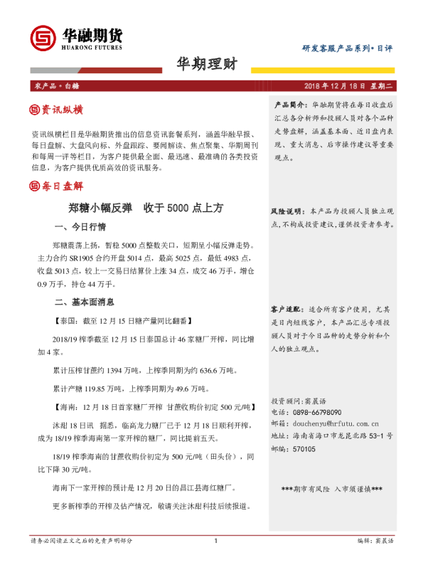
白糖日评:郑糖反弹,再上5000点
2018-12-17
窦晨语
华融期货
立***
你可能感兴趣
白糖日评:郑糖小幅反弹 收于5000点上方
华融期货
2018-12-18
白糖日评:郑糖绝地反弹,调整或已结束
美尔雅期货
2015-02-27
白糖日评:郑糖盘中小幅反弹,静待进口数据出炉
美尔雅期货
2015-05-21
白糖日评:空头离场明显,郑糖盘中小幅反弹
美尔雅期货
2015-08-04
白糖日评:内外双带动,郑糖迎大幅反弹
新世纪期货
2015-08-28