登录
注册
回到首页
AI
搜索
发现报告
发现数据
发现专题
研选报告
定制报告
VIP
权益
发现大使
发现一下
行业研究
公司研究
宏观策略
财报
招股书
会议纪要
seedance2.0
低空经济
DeepSeek
AIGC
大模型
当前位置:首页
/
其他报告
/
报告详情
早评:伊朗供应收缩,国际油价继续走高
2018-09-04
张巧云
迈科期货
金***
你可能感兴趣
早评:伊朗原油出口量继续减少,国际油价上涨
迈科期货
2018-10-10
早评:伊朗军演提振,国际油价强势上涨
迈科期货
2018-08-03
早评:美国将豁免部分国家禁运伊朗原油,国际油价冲高回落
迈科期货
2018-07-11
早评:伊朗制裁或松动,国际油价小幅下跌
迈科期货
2018-10-09
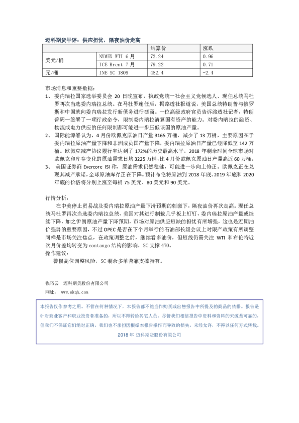
早评:供应担忧,隔夜油价走高
迈科期货
2018-05-22