登录
注册
回到首页
AI
搜索
发现报告
发现数据
发现专题
研选报告
定制报告
VIP
权益
发现大使
发现一下
行业研究
公司研究
宏观策略
财报
招股书
会议纪要
稀土
低空经济
DeepSeek
AIGC
智能驾驶
大模型
当前位置:首页
/
其他报告
/
报告详情
原油沥青日报:美国可能豁免一些国家进口伊朗石油
2018-07-17
田由甲
东吴期货
罗***
你可能感兴趣
原油日报:中国原油进口下滑,美国制裁伊朗可能考虑豁免
华泰期货
2018-07-17
原油、沥青日报:美国豁免八国进口伊朗原油 油价冲高回落
方中中期期货
2018-11-06
原油及成品油日报:特朗普给与伊拉克进口伊朗石油豁免
中粮期货
2019-03-20
原油、沥青日报:美国终止伊朗制裁豁免 油价大幅冲高
方正中期期货
2019-04-23
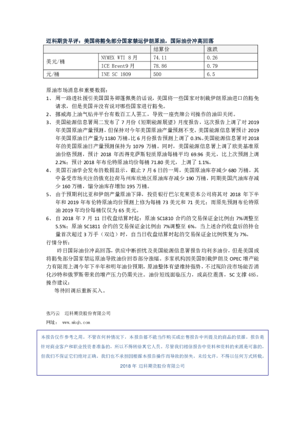
早评:美国将豁免部分国家禁运伊朗原油,国际油价冲高回落
迈科期货
2018-07-11