登录
注册
回到首页
AI
搜索
发现报告
发现数据
发现专题
研选报告
定制报告
VIP
权益
发现大使
发现一下
行业研究
公司研究
宏观策略
财报
招股书
会议纪要
海南封关
低空经济
DeepSeek
AIGC
大模型
当前位置:首页
/
其他报告
/
报告详情
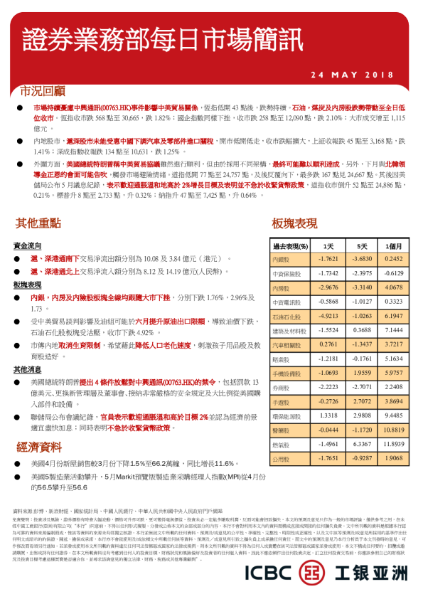
证券业务部每日市场简讯
2018-05-24
业务部
工银亚洲
绝***
你可能感兴趣
证券业务部每日市场简讯
工银亚洲
2018-03-21
证券业务部每日市场简讯
工银亚洲
2018-03-16
证券业务部每日市场简讯
工银亚洲
2018-03-15
证券业务部每日市场简讯
工银亚洲
2018-03-01
证券业务部每日市场简讯
工银亚洲
2018-02-14